SVG (Scalable Vector Graphics) is an XML-based vector image format for two dimensional graphics developed by the World Wide Web Consortium (W3C).
The "SVG control package" enables the use of Scalable Vector Graphics (SVG) in Delphi and FPC Lazarus applications. The current version of the package covers most of the SVG 1.1 specification, with the exception of scripting.
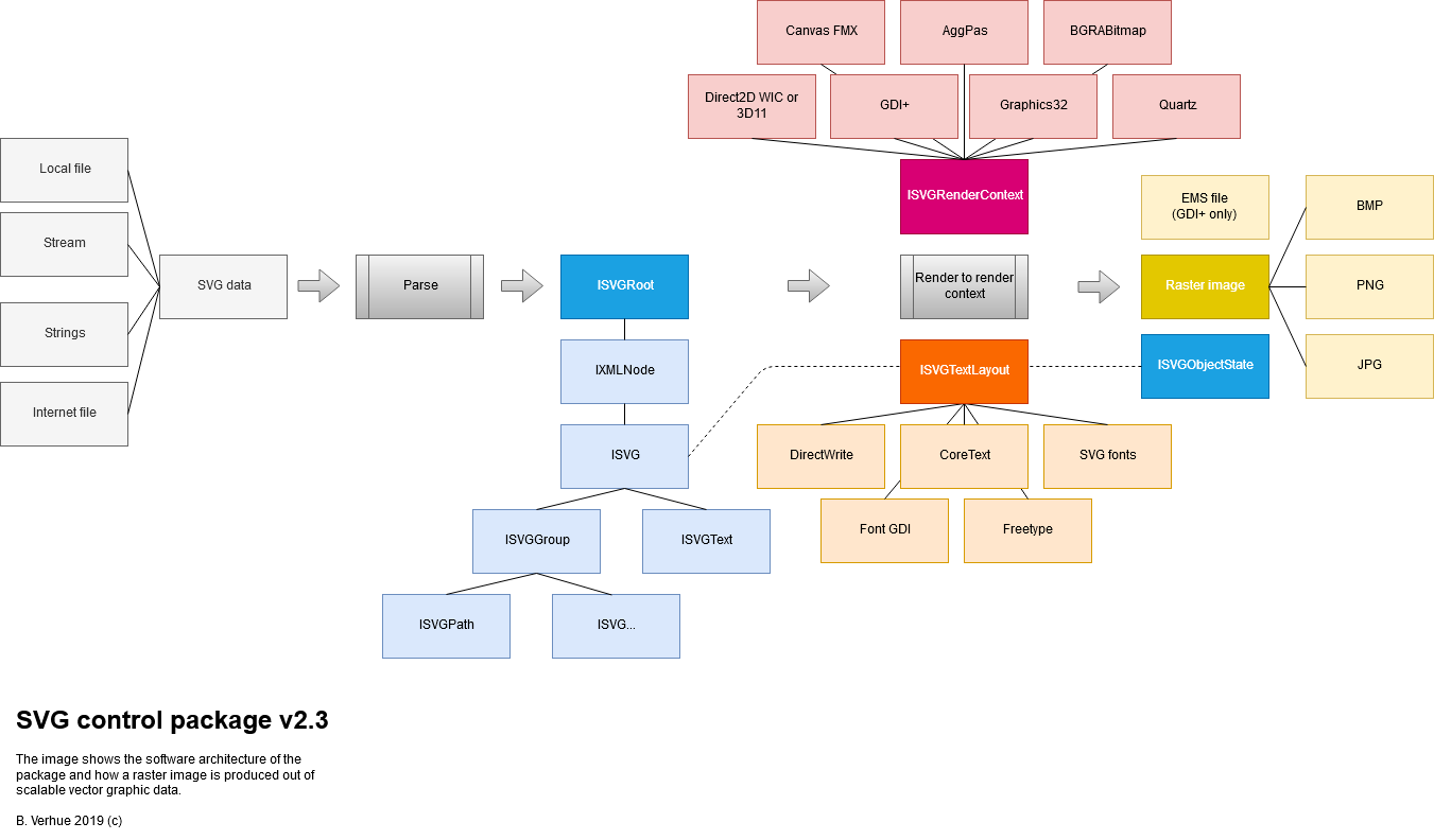
The architecture of the software allows for use on multiple platforms. The software can be used in Delphi VCL, FMX and Lazarus applications for Windows, OsX and Linux targets. Mobile platforms iOS and Android are to some extend possible but with limitations. Other targets might also be possible but these are not tried or tested.
The requirements for the package are the following:
You can just use the controls provided in the package or you can go a bit deeper and try the programming examples. The programming examples show how to interact with the SVG content.
In this help file you will find the following:
Sources for the examples an de viewer applications can be found on github: delphi-svg-control-examples
Please read the installation instructions carefully!
The SVG v2.3 components and controls are compatible with v2.4, some properties and methods are added to the v2.4 controls to support animation.
Most changes between version 2.3 and 2.4 are in the data structure representing the XML DOM. In version 2.3 this was a custom made data structure, although elements implemented the IXMLNode interface, the 2.4 version is based on Delphi's TXMLNode and TXMLDocument. This means that for all direct interaction with the DOM, like adding elements, removing elements changing attributes, you should use the methods and properties of IXMLNode and IXMLDocument. The package uses the XML Data Binding functionality to create nodes of the correct class (TSVGRect, TSVGUse and so on). See "Add and remove elements" for a programming example.
A define is introduced for differentiating between version, for version 2.4 this is "SVGLibVersion2400" and "SVGLibVersion2400Up" for all version from 2.4 onwards. The define is located in file "CompilerSettings.inc".
| Item | Version 2.3 | Version 2.4 | Remark |
|---|---|---|---|
| Components and controls | |||
| TSVG2Doc | not available in FPC | Available for all platforms. | |
| TSVG2AnimationTimer | N.a. | New | |
| TSVG2WinControl | N.a. | New for VCL and FPC | |
| Property SVGDoc | N.a. for TSVG2Image | Added to TSVG2Image | For linking to a TSVG2Doc component. |
| Property AnimationTimer | N.a. | New | For linking to a TSVG2AnimationTimer component. |
| Property AnimationTime | N.a. | New | For setting the animation time. |
| XML DOM data structure | |||
| Data structure | Custom made | Based on TXMLDocument | The DocumentElement of TXMLDocument represents the outer SVG element. |
| Access to all SVG's contained in a SVGRoot object. | SVGList: TList<IXMLNode> | DocList: TList<ISVGXMLDocument> | |
| Rendering to a commandfile | Only GDI+ EMF file | GDI+ EMF File, Direct2d command list | From 2.4.Update 8 |
| Rendering to a printer | Only GDI+ (printer) DC | GDI+ and Direct2D | From 2.4.Update 8 |
| Custom fonts | Only SVG fonts | TTF, OTF, WOFF, WOFF2, SVG | From 2.4.Update 8 |
If older versions of the SVG control version packages are already installed, these have to be removed first.
Choose "Install Packages..." in the IDE.
Then deselect and remove the packages named
DclSVG2PackageFmx.bpl,
DclSVG2PackageVcl.bpl and
DclSVG2PackageCommon.bpl. Remove the Fmx and Vcl package first because these are dependent on the Common package.
It might be necessary to check if really all old files are deleted and no old package files or object files remain on the file path. Otherwise you might experience strange behaviour in Delphi, for example exception errors on closing Delphi.
Next, before you reinstall the new packages RESTART DELPHI!
For each Delphi version there are in total 6 packages, 3 run-time packages and 3 design-time packages.
Depending on your Delphi version, you can find find the package files in the sub folder indicated by the following table.
| Folder | Delphi name | ID | Compiler version |
|---|---|---|---|
| XE2 | Delphi XE2 | XE2 | 23 |
| XE3 | Delphi XE3 | XE3 | 24 |
| XE4 | Delphi XE4 | XE4 | 25 |
| XE5 | Delphi XE5 | XE5 | 26 |
| XE6 | Delphi XE6 | XE6 | 27 |
| XE7 | Delphi XE7 | XE7 | 28 |
| XE8 | Delphi XE8 | XE8 | 29 |
| DX | Delphi 10 Seattle | DX | 30 |
| DX1 | Delphi 10.1 Berlin | DX1 | 31 |
| DX2 | Delphi 10.2 Tokyo | DX2 | 32 |
| DX3 | Delphi 10.3 Rio | DX3 | 33 |
| DX4 | Delphi 10.4 Sydney | DX4 | 34 |
So, the package that ends with
..XE5.dproj should be installed in Delphi XE5 and
..DX1.dproj should be installed in Delphi DX1 Berlin.
The run-time packages contain the actual SVG source code units, there is a common package, a package for Vcl and one for FMX. The run-time packages must at least be build to target Win32 and if you want to use the SVG package in 64 bit applications, you have to build the run time packages to target Win64 also.
SVG2PackageCommon<ID>SVG2PackageFmx<ID>SVG2PackageVcl<ID>The design-time packages start with "Dcl..." and contain the units to register the package in the Delphi IDE and the property editors. These packages can only be build to target Win32, because the Delphi IDE is a 32bit application.
DclSVG2PackageCommon<ID>DclSVG2PackageFmx<ID>DclSVG2PackageVcl<ID>Here is an example how to build the packages and in case of the design-time packages how to install them. In this example I use Delphi DX1 Berlin and only build the packages to the default Win32 target.
The run-time common package
SVG2PackageCommonDX1 has to be build first because the other packages are dependent.
1. In the IDE choose "File - Open Project..." and open the project file
SVG2PackageCommonDX1.dproj in de
Package folder of relevant Delphi version.
2. Build
SVG2PackageCommonDX1, you can save the changes if asked for
3. Open project file
DclSVG2PackageCommonDX1.dproj.
4. Build and then Install package
DclSVG2PackageCommon.DX1.
After installation there will be a notification that one component has been registered: TSVG2Doc, TSVG2AnimationTimer.
5. Next open the project file
SVG2PackageFmxDX1.dproj in the sub folder
Fmx of the package folder.
6. Build package
SVG2PackageFmxDX1.
7. Open the project file
DclSVG2PackageFmxDX1.dproj.
8. Build an then Install package
DclSVG2PackageFmxDX1.
After installation there will be a notification that four new components have been registered: TSVG2Control, TSVG2Image, TSVG2ImageList and TSVG2LinkedImage.
9. Next open the project file
SVG2PackageVclDX1.dproj in the sub folder
Vcl of the package folder.
10. Build package
SVG2PackageVclDX1.
11. Open the project file
DclSVG2PackageVclDX1.dproj.
12. Build and then Install package
DclSVG2PackageVclDX1.
After installation there will be a notification that four new components have been registered: TSVG2Control, TSVG2Image, TSVG2ImageList and TSVG2LinkedImage.
After installing these packages, there should be a group called SVG2 in the Tool palette 8 components in VCL: TSVG2Doc, TSVG2AnimationTimer, TSVG2Control, TSVG2WinControl, TSVG2Image, TSVG2ImageList, TSVG2LinkedImageList, TSVG2LinkedImage.
FMX from XE8 and higher have 7 components, there is no TSVG2WinControl.
FMX version below XE8 also don't have the image list controls, because the image list for FMX was introduced in XE8.
To be able to compile your Delphi projects with the SVG package, Delphi needs to know where the source code of the package is located. There are three ways to set this up:
This might be the most convenient because you have to do it only once.
Common folder of the SVG package to the library path.Common\Vcl.Common\Fmx.Common\Platform.
This you have to do for each new project.
Common folder of the SVG package to the "Value from "All configurations - All platforms"" option.Common\Vcl.Common\Fmx.Common\Platform.This you might want to do if you want full control over which units you want to compile into your project, you have to do this also for each new project.
First add all the
.pas files from the SVG package in folder
Common.
Choose from the Delphi menu "Project ->Add to project". Navigate to the
Common folder of the SVG package and select the files.
In case you are creating a VCL application, choose "Project ->Add to project" again and go to the folder
Common\Vcl and select all the files from there.
Next go to folder
Common\Platform. The files you select here depend on the render context you want to use in your application.
The default render context for VCL is Direct2D with a fall back to GDI+.
For this, you have to select all the Direct2D header files (starting with
BVE.DX...), next add
BVE.SVG2ContextD2D.pas and add
BVE.SVG2ContextGP.pas
For rendering text using system fonts, you need to include thetext layoutsalso, so add
BVE.SVG2FontDirectWrite.pas and add
BVE.SVG2FontGDI.pas.
The render context to use for VCL are defined asglobal definesin the include file
Common\Vcl\ContextSettingsVCL.inc. If you want to use another render context than the default, you have to modify this file and include the appropriate files from
Common\Platform into your project.
In case you are creating a Firemonkey (FMX) application, choose "Project ->Add to project" again and go to the folder
Common\Fmx and select all the files from there.
Next go to folder
Common\Platform. Again the files you select here depend on the render context you want to use in your application.
The default render context for FMX is "FMX canvas".
For this, you have to select
BVE.SVG2ContextFMX.pas.
The render context to use for FMX are defined in the include file
Common\Fmx\ContextSettingsFMX.inc. If you want to use another render context than the default, you have to modify this file and include the appropriate files from
Common\Platform into your project. See paragraph "Global defines" for details.
A more flexible approach would be to add all the units to your project as described above,exceptthe ones from
Common\Platform. And add a search path to this folder in the project options or in the library path. This way you simply set the render context you want to use in
ContextSettingsVCL.inc or
ContextSettingsFMX.inc and let the system decide which units need to be included.
Next you can test if your project compiles.
The SVG library is developed with FPC version 3.0.4 and Lazarus version 1.8.4, so it is recommended to use these versions or later.
Also because the SVG library uses generics for lists, stacks and so on, the "rtl-generics" package is needed. This package is provided as standard in FPC 3.1.1.+ but must be downloaded separately for version 3.0.4.
Load the package
FPC\Package\svg2package.lpk into Lazarus IDE:
The package has the following search paths defined:
Common, shared units for all platforms
Common\Fpc, the FPC Lazarus specific units
Common\Platform, the render context interface implementations
Common\Fpc\generics, the "rtl-generics" package. Only include this path if your FPC Lazarus version doesn't include the package by default!
To include the SVG components into the Lazarus IDE, follow these steps:
Lazarus has to be rebuild to complete the installation.
After installation you will find the SVG controls on tab "SVG2"
Test the installation:
| Path | Unit | Description |
|---|---|---|
Common\CompilerSettings.inc |
CompilerSettings.inc |
Include file where compiler versions and defines are located |
Common\BVE.SVG2Types.pas |
BVE.SVG2Types |
Basic types and constants |
Common\BVE.SVG2Intf.pas |
BVE.SVG2Intf |
Interface definitions |
Common\BVE.SVG2Attributes.pas |
BVE.SVG2Attributes |
Implementations for SVG attributes |
Common\BVE.SVG2Elements.pas |
BVE.SVG2Elements.pas |
Implementations for the SVG elements |
Common\BVE.SVG2Context.pas |
BVE.SVG2Context.pas |
Implementations for base graphic classes |
Common\BVE.SVG2PathData.pas |
BVE.SVG2PathData |
TSVGPathdata and path data parser. |
Common\BVE.SVG2Bidi.pas |
BVE.SVG2Bidi |
Implementation of "UAX #9: Unicode Bidirectional Algorithm" |
Common\BVE.SVG2CSSUtility.pas |
BVE.SVG2CSSUtility.pas |
Implementation of CSS, parsing and evaluation |
Common\BVE.SVG2FilterUtility.pas |
BVE.SVG2FilterUtility |
Filter effects functions |
Common\BVE.SVG2GeomUtility.pas |
BVE.SVG2GeomUtility |
Geometrical functions |
Common\BVE.SVG2ParseUtility.pas |
BVE.SVG2ParseUtility |
XML and SVG attribute parser |
Common\BVE.SVG2SaxParser.pas |
BVE.SVG2SaxParser |
TSVGSaxParser, Builds the DOM tree using the XML reader |
Common\BVE.SVG2XMLReader.pas |
BVE.SVG2XMLReader |
Parses XML files and is used by TSVGSaxParser |
Common\BVE.SVG2Doc.pas |
BVE.SVG2Doc |
TSVG2Doc, TSVG2AnimationTimer and TSVG2BaseView |
Common\BVE.SVG2Dom.pas |
BVE.SVG2Dom |
Implementation of "SVG control DOM" |
Common\BVE.SVG2SMIL.pas |
BVE.SVG2SMIL |
SMIL implementation for animation |
| Vcl | ||
Common\Vcl\ContextSettingsVCL.inc |
ContextSettingsVCL.inc |
Include file for VCL, here is defined which render context and which text layout implementation to use. |
Common\Vcl\BVE.SVG2Elements.VCL.pas |
BVE.SVG2Elements.VCL |
TSVGRootVLC, TSVGRenderContextManager, render context implementations for VCL, utility functions |
Common\Vcl\BVE.SVG2Control.VCL.pas |
BVE.SVG2Control.VCL |
TSVG2BaseControl, TSVG2Control, TSVG2WinControl |
Common\Vcl\BVE.SVG2Graphic.Vcl.pas |
BVE.SVG2Graphic.Vcl |
TSVGGraphic |
Common\Vcl\BVE.SVG2Image.VCL.pas |
BVE.SVG2Image.VCL |
TSVG2Image |
Common\Vcl\BVE.SVG2ImageList.VCL.pas |
BVE.SVG2ImageList.VCL |
TSVG2ImageList, TSVG2LinkedImageList, TSVG2LinkedImage |
| Freepascal | ||
Common\Fpc\ContextSettingsFPC.inc |
ContextSettingsFPC.inc |
Include file for FPC, here is defined which render context and which text layout implementation to use. |
Common\Fpc\BVE.SVG2Elements.FPC.pas |
BVE.SVG2Elements.FPC |
TSVGRootFPC, TSVGRenderContextManager, render context implementations for FPC, utility functions |
Common\Fpc\BVE.SVG2Control.FPC.pas |
BVE.SVG2Control.FPC |
TSVG2BaseControl, TSVG2Control, TSVG2WinControl |
Common\Fpc\BVE.SVG2Graphic.FPC.pas |
BVE.SVG2Graphic.FPC |
TSVGGraphic |
Common\Fpc\BVE.SVG2Image.FPC.pas |
BVE.SVG2Image.FPC |
TSVG2Image |
Common\Fpc\BVE.SVG2ImageList.FPC.pas |
BVE.SVG2ImageList.FPC |
TSVG2ImageList, TSVG2LinkedImageList, TSVG2LinkedImage |
| Firemonkey | ||
Common\Fmx\ContextSettingsFMX.inc |
ContextSettingsFMX.inc |
Include file for FMX, here is defined which render context and which text layout implementation to use. |
Common\Fmx\BVE.SVG2Elements.FMX.pas |
BVE.SVG2Elements.FMX |
TSVGRootFMX, TSVGRenderContextManager, render context implementations for FMX, utility functions |
Common\Fmx\BVE.SVG2Control.FMX.pas |
BVE.SVG2Control.FMX |
TSVG2BaseControl, TSVG2Control |
Common\Fmx\BVE.SVG2Image.FMX.pas |
BVE.SVG2Image.FMX |
TSVG2Image |
Common\Fmx\BVE.SVG2ImageList.FMX.pas |
BVE.SVG2ImageList.FMX |
TSVG2ImageList, TSVG2LinkedImageList, TSVG2LinkedImage |
| OS specific units | ||
Common\Platform\BVE.DX.....pas |
|
Windows Direct X header files |
Common\Platform\BVE.FT...pas |
|
Freetype header files |
Common\Platform\BVE.Usp10.pas |
BVE.Usp10 |
Windows Unicode Complex Script processor header file |
Common\Platform\BVE.Brotli.pas |
BVE.Brotli |
Header for Brotli compression and decompression dll's |
Common\Platform\BVE.Win.PrntVpt.pas |
BVE.Win.PrntVpt |
Header for Windows Print Ticket Services Module |
Common\Platform\BVE.SFNT...pas |
|
Units for parsing SFNT type font files. |
Common\Platform\BVE.SVG2ContextAgg.pas |
BVE.SVG2ContextAgg |
Implementation of render context based on "Aggpas" |
Common\Platform\BVE.SVG2ContextBGRA.pas |
BVE.SVG2ContextBGRA |
Implementation of render context based on "BGRA bitmap" |
Common\Platform\BVE.SVG2ContextD2D.pas |
BVE.SVG2ContextD2D |
Implementation of render context based on "DirectX" |
Common\Platform\BVE.SVG2ContextFMX.pas |
BVE.SVG2ContextFMX |
Implementation of render context based on FMX canvas |
Common\Platform\BVE.SVG2ContextGP.pas |
BVE.SVG2ContextGP |
Implementation of render context based on "GDI+" |
Common\Platform\BVE.SVG2ContextGR32.pas |
BVE.SVG2ContextGR32 |
Implementation of render context based on "Graphics32" |
Common\Platform\BVE.SVG2ContextQuartz.pas |
BVE.SVG2ContextQuartz |
Implementation of render context based on "Quartz" |
Common\Platform\BVE.SVG2FontCoreText.pas |
BVE.SVG2FontCoreText |
Implementation of text layout based on "Core text" |
Common\Platform\BVE.SVG2FontDirectWrite.pas |
BVE.SVG2FontDirectWrite |
Implementation of text layout based on "DirectWrite" |
Common\Platform\BVE.SVG2FontFreetype.pas |
BVE.SVG2FontFreetype |
Implementation of text layout based on "Freetype" |
Common\Platform\BVE.SVG2FontGDI.pas |
BVE.SVG2FontGDI |
Implementation of text layout based on "GDI" |
The SVG package contains the following components and controls.
Components
| Source | Unit | Parent | |
| Vcl | BVE.SVG2Doc.pas | BVE.SVG2Doc | Xml.XMLDoc.TXMLDocument |
| Fpc | BVE.SVG2Doc.pas | BVE.SVG2Doc | Xml.XMLDoc.TXMLDocument |
| Fmx | BVE.SVG2Doc.pas | BVE.SVG2Doc | Xml.XMLDoc.TXMLDocument |
The TSVG2Doc is derived from TXMLDocument. TSVG2Doc represents an SVG document. This component is useful if you need to manipulate the document after loading, for example add or delete nodes or if you need to use a specific DOM Vendor implementation. The package provides a default DOM Vendor "SVG Control DOM", but you could also select another one that is available.
The TSVG2Control, TSVG2Image and TSVG2DorectXControl have a property "SVGDoc" to which you can connect a TSVG2Doc, any changes you make in TSVG2Doc will be visible in the connected controls.
| Source | Unit | Parent | |
| Vcl | BVE.SVG2Doc.pas | BVE.SVG2Doc | TComponent |
| Fpc | BVE.SVG2Doc.pas | BVE.SVG2Doc | TComponent |
| Fmx | BVE.SVG2Doc.pas | BVE.SVG2Doc | TComponent |
The TSVG2AnimationTimer is used for controlling animated SVG's. The TSVG2AnimationTimer contains a thread, that by default is synced with the main application thread. The "FrameRate" property can be set with the desired frames per second, the default is 30.
The TSVG2AnimationTimer contains a second "sample" thread, that can be used for updating progress indicators or displays, the interval can be set independently from the frame rate. For example, if you want to show the actual frames per second (property "FPS"), every 250ms, you could set property "SampleInterval" to 250 and in the "OnSample" event write the FPS in a label caption.
Controls that have a "AnimationTimer" property can link to a TSVG2AnimationTimer, any animated SVG that is loaded into these controls will be controlled by the animation timer.
To start the timer set property "IsStarted" to TRUE, to stop the timer, set "IsStarted" to FALSE.
To pause the timer set property "IsPaused" to TRUE, to un-pause the timer, set "IsPaused" to FALSE.
The TSVG2AnimationTimer uses threads. With FPC/Lazarus on Unix systems, you must explicitly enable thread functionality otherwise the application crashes:
Add "-dUseCThreads" to the custom compiler options on Unix systems, see here
FPS: TSVGFloat
From this property you can read the actual frames per second (FPS) that the system is able to reach. This might be temporary higher or lower than the FrameRate, this depends on how long a particular frame takes to render.
FrameRate: Cardinal
The desired frames per second.
IsPaused: Boolean
By setting this property you pause or un-pause the animation.
IsStarted: Boolean
By setting this property you start or stop the animation.
SampleInterval: Cardinal
The interval between OnSample events in ms. If you set this to zero, the sample thread will be disabled.
Synchronize: Boolean
If TRUE the thread will be synchronizes with the main thread, default is TRUE.
property AdvanceFrame(const aDeltaTime: Cardinal)
If the timer is paused, you can advance the animation with the provided delta time.
procedure TargetAdd(aTarget: ISVGAnimationTimerTarget);
Adds a target for animation to the timer, a target would be a ISVGRoot object. This procedure is called automatically if you connect a TSVG2AnimationTimer object to an SVG Control.
procedure TargetRemove(aTarget: ISVGAnimationTimerTarget);
Removes a target for animation from the timer.
OnStateChange: TNotifyEvent
This event will fire if the thread is started, stopped, paused or un-paused.
OnSample: TNotifyEvent
This event fires on every interval set by property "SampleInterval".
See Animation control in section Programming exampled.
TSVG2ImageList is derived from TImageList and therefore contains a list of bitmap images. However, it also contains a list of SVG's and has the capability to automatically create the bitmap images out of the SVG.
The rendering of the bitmap images out of the SVG content occurs when the SVG data is modified or if the TSVGImageList properties are changed, otherwise it just behaves as a static TImageList.
Controls that have a "ImageList" property can also link to a TSVG2ImageList, the control will display the static image from the TSVG2ImageList. If SVG data or some other property of TSVG2ImageList is modified, than the associated static image will be updated and all linked controls will update there image as well.
The image bitmap data along with all the SVG content and settings are stored in the Delphi or FPC/Lazarus form file.
The software for parsing and rendering SVG is complex and adds to the complexity and size of the application you are developing, so it only makes sense to use TSVG2ImageList if you actually need to parse and render images in run-time. An alternative use case could be, to just use a normal TImageList in your main application and develop a small utility application with TSVG2ImageList, from which you export the images that you need in your main application.
The standard TImageList for VCL, FMX an FPC each differ in design. The main differences are in how scaling is implemented:
The VCL image list has been around the longest and is based on the Windows image list which is basically a giant bitmap divided into smaller images each of the same width and height. From Delphi version 10.3 multiple resolutions for scaling are implemented through the "virtual image list" and the "image collection" components. The "virtual image list" samples the bitmap with the resolution it is closest too from the "image collection" component.
The VCL image list still supports different pixel formats and transparency by masking, but this is only be used in older applications. Modern applications use 32bit images with alpha channel.
The FPC image list for Lazarus until version 1.9 was more or less the same as the VCL image list. From version 1.9 upwards it supports multiple resolutions for scaling. Every resolution is itself an image list, so the FPC TImageList has basically become a list of image lists.
The FMX image list was introduced in Delphi XE8. It has a source list of multi resolution bitmaps and it has a destination list that define the actual images. The destination images sample a rectangle from the source bitmaps.
These differences are also present in TSVG2ImageList, because it is derived from TImageList for VCL, FMX and FPC/Lazarus:
The TSVG2Imagelist for VCL supports two types of scaling:
It can scale the images simply by setting a new "Width" and "Height" and re-render all images.
Or the different resolutions can be created beforehand. When scaling occurs the image is sampled from the resolution it is closest too. This resembles how the "virtual image list" and the "image collection" components work. In this the TSVG2imageList is the "image collection" and the TSVG2LinkedImageList is the "virtual image list".
The TSVG2Imagelist for VCL also supports masking and pixel formats other than 32bit. However, al SVG rendering in the package is done on 32bit bitmaps, so if you use other pixel formats, the system has to do an extra conversion.
The TSVG2Imagelist for FPC version 1.9 and higher supports multiple resolutions for scaling. These must be defined beforehand.
Only 32bit images are supported and no masking.
The TSVG2Imagelist for FMX will create one source item with a multi resolution bitmap on which it will draw all images. The resolutions for the multi resolution bitmap must be defined beforehand. The destination list sample rectangles from the source multi resolution bitmap.
Only 32bit images are supported and no masking.
The TSVG2ImageList for VCL/FPC Lazarus extend the functionalities of the normal TImageList by the following items:
In stead of a list, the TSVG2ImageList can be seen as an image grid, where the rows represent SVG images and the columns represent "Styles" and the "Resolutions" represent different layers of the grid.
The total number of mages you can create with a TSVGImagelist:
SVG count * Style count * Resolution count
The TSVG2LinkedImageList can be used as an intermediate between the controls on the form and a centralized TSVG2ImageList.
The TSVG2LinkedImageList uses all SVG images and all, or one of the "Styles" from a linked parent "TSVG2ImageList" but for the rest has the same properties as a TSVG2ImageList.
Both TSVG2ImageList and TSVG2LinkedImageList are derived from TSVG2BaseImageList.
The component editor is activated by double clicking on the TSVG2ImageList component on the form you are designing, or by the pop-up menu that is shown when you right click TSVG2ImageList and then select "Edit...".
VCL TSVG2ImageList component editor
FPC/Lazarus TSVG2ImageList component editor
FMX TSVG2ImageList component editor
Image grid
To the left of the component editor there is a grid showing the static images that are contained in the image list. The rows represent the SVG data, the columns represent the styles. A style is applied to all SVG's in the list. The number under the image is the actual image index that you set in a linked control.
Note that inserting an SVG (row) or adding a style (column) will alter the numbering of the images.
The rows can be moved to change the order of SVG images in the grid (v230 update 9).
Preview panel
To the right of the grid, a preview is displayed of the currently selected image in different resolutions.
Top row buttons
On the top row are a number of buttons for adding, deleting replacing SVG's.
Add from file...
Select one ore more SVG files from the file system and add them to the back of the list in the order that they are read from the file system.
Replace...
Replace the currently selected SVG (row in the grid) with an SVG file from the file system.
Add
Adds a temporary SVG to the back of the list, which you can than alter by editing the SVG content or replacing it with an SVG file from the file system.
Insert
Inserts a temporary SVG before the selected row in the grid.
Delete
Delete the currently selected SVG (row in the grid).
Clear
Clears all SVG, Style and image data from SVG image list.
Template settings
Below the row of buttons, there is a drop-down box with a number of template settings. The templates apply settings to properties for a number of use cases.
Tab "Bitmaps"
This tab contains most of the properties of the TSVG2BaseImageList.
The "Width" and the "Height" represent the dimensions of the image in the lowest resolution
The "Color depth" is only present in the VCL version, de default is cd32Bit, which enables transparency with an alpha channel.
Also only on the VCL version is the "Masked" and "Back color" options, to create old style transparency by masking.
The "Scaled" property is present on all image lists, but for VCL this only has a function for Delphi 10.3 and higher and for FPC/Lazarus for version 1.9 and higher. Previous versions do not support scaling, but work-arounds are possible.
In case of scaling, the FMX and FPC/Lazarus versions need to have resolutions defined. Resolutions can be defined for the VCL version also, but alternatively it can scale the images by re-rendering.
Tab "SVG"
This tab contains the properties of the currently selected TSVG2ListItem. Which represents a row in the grid.
You can edit the content of the SVG here, or change the name. The name is used for exporting images.
Tab "Styles"
On this tab, TSVGImageStyle items can be added, edited and deleted. The STVGImageStyle represents a column in the grid.
There are two ways to style an SVG. One way is to add an "Outer SVG" that encloses the original SVG and changes it, for example by applying a filter. There are a couple of presets that you can select from the combobox. The other way is to insert entities in the original SVG and supply different values in each style. An example of this can be found in section Example creating styles.
Tab "Export"
This tab contains settings for exporting all images to a folder in the file system.
There is also a component editor for the TSVG2LinkedImageList. It has the same "Bitmap" and "Export" tab as the TSVG2ImageList, but it lacks the "SVG" and "Styles". In stead it has a "Parent list" tab, where you can set the link to the parent TSVG2ImageList.
With the "Parent style index" you can select one of the styles that are defined in the parent TSVG2ImageList. If you set this to -1, all styles of the parent image list are used.
An example for this is using a "Saturation" filter to create a "Disabled" version of an image. The outer SVG would look like this:
<svg xmlns="http://www.w3.org/2000/svg" xmlns:xlink="http://www.w3.org/1999/xlink">
<defs>
<filter id="fltr_saturate">
<feColorMatrix in="SourceGraphic" type="saturate" values="0.20"/>
</filter>
</defs>
<g filter="url(#fltr_saturate)">&cur_svg;</g>
</svg>
Here &cur_svg; is a special entity that the parser will replace with the SVG from the SVG list.
There are a couple of default outer SVG's defined that you can select and modify if you wish, or you can create your own outer SVG, as long as it contains the &cur_svg; entity and it is a valid SVG after substitution.
Entities added to the SVG
Another means of altering the SVG in order to create a different style is by using Entities in the SVG itself. Entities are often used to replace special characters in XML, for example the symbol "<" is replaced in XML by the entity "<". See for details on Entities over here.
When the parser encounters an Entity in the SVG, it will add it to the Entity list of all the Styles that are defined in the TSVG2ImageList. For each style a different value for the Entity can be entered.
For example, we have the following SVG (start.svg):
<svg version="1" xmlns="http://www.w3.org/2000/svg" viewBox="0 0 48 48" enable-background="new 0 0 48 48">
<path fill="#F44336" d="M38,42H10c-2.2,0-4-1.8-4-4V10c0-2.2,1.8-4,4-4h28c2.2,0,4,1.8,4,4v28C42,40.2,40.2,42,38,42z"/>
<polygon fill="#fff" points="31,24 20,16 20,32"/>
</svg>
We want to create different styles by changing the colour, so we add a DTD and within that an Entity for the fill attribute:
<!DOCTYPE svg PUBLIC "-//W3C//DTD SVG 1.1 Basic//EN" "http://www.w3.org/Graphics/SVG/1.1/DTD/svg11-basic.dtd" [
<!ENTITY fill_color "#F44336">
]>
<svg version="1" xmlns="http://www.w3.org/2000/svg" viewBox="0 0 48 48" enable-background="new 0 0 48 48">
<path fill="&fill_color;" d="M38,42H10c-2.2,0-4-1.8-4-4V10c0-2.2,1.8-4,4-4h28c2.2,0,4,1.8,4,4v28C42,40.2,40.2,42,38,42z"/>
<polygon fill="#fff" points="31,24 20,16 20,32"/>
</svg>
On parsing the entity "fill-color" will be added to the Entity list of all styles. On each style you can now set a different value.
The image below shows some other things that can be done, for example replacing a transformation value or a complete element with an entity.
The SVG used for the rotation example:
<!DOCTYPE svg PUBLIC "-//W3C//DTD SVG 1.1 Basic//EN" "http://www.w3.org/Graphics/SVG/1.1/DTD/svg11-basic.dtd" [
<!ENTITY rotation "0">
]>
<svg version="1" xmlns="http://www.w3.org/2000/svg" viewBox="0 0 48 48" enable-background="new 0 0 48 48">
<path fill="#F44336" d="M38,42H10c-2.2,0-4-1.8-4-4V10c0-2.2,1.8-4,4-4h28c2.2,0,4,1.8,4,4v28C42,40.2,40.2,42,38,42z"/>
<polygon transform="rotate(&rotation;, 24, 24)" fill="#fff" points="31,24 20,16 20,32"/>
</svg>
The SVG used for the replaced element example:
<!DOCTYPE svg PUBLIC "-//W3C//DTD SVG 1.1 Basic//EN" "http://www.w3.org/Graphics/SVG/1.1/DTD/svg11-basic.dtd" [
<!ENTITY shape "<polygon fill='#fff' points='31,24 20,16 20,32'/>">
]>
<svg version="1" xmlns="http://www.w3.org/2000/svg" viewBox="0 0 48 48" enable-background="new 0 0 48 48">
<path fill="#F44336" d="M38,42H10c-2.2,0-4-1.8-4-4V10c0-2.2,1.8-4,4-4h28c2.2,0,4,1.8,4,4v28C42,40.2,40.2,42,38,42z"/>
&shape;
</svg>
In VCL, the "Color depth" controls if the bitmaps in the list will support transparency. To enable transparency this must be set to "cd32bit" and the "Clear color" must be set to "clNone". However:
Windows only supports transparency on controls if runtime themes are enabled.
For example, in the following project the "Color depth" is set to "cd32bit" and the "Clear color" is set to "clNone".
If runtime themes are enabled, this will result in transparent images on the toolbar.
If runtime themes are disabled, in the application manifest or in the Windows OS settings, the background of the controls will become black.
A work around for this problem is to detect if runtime themes are enabled when the application starts and if not, to set the "Color depth" of the image list to "cd24" bit and the "ClearColor" equal to the controls background color, for example:
uses
Vcl.Themes;
procedure TForm1.FormCreate(Sender: TObject);
begin
if not StyleServices.Enabled then
begin
SVG2ImageList1.BeginUpdate;
try
SVG2ImageList1.ClearColor := clBtnFace;
SVG2ImageList1.ColorDepth := cd24Bit;
finally
SVG2ImageList1.EndUpdate;
end;
end else begin
SVG2ImageList1.BeginUpdate;
try
SVG2ImageList1.ClearColor := clNone;
SVG2ImageList1.ColorDepth := cd32Bit;
finally
SVG2ImageList1.EndUpdate;
end;
end;
end;
After this, the images will have the following appearance in a non-themed application.
An example how to set up the image list for scaling can be found in the VCL demo viewer for Delphi 10.3.
There is one SVGImageList1 component, that has two styles, style 0 with plain images and style 1 with disabled images using a saturation filter. There are two linked image lists, "ilNormal" is linked two style 0 of the SVGImageList1 and "ilDisabled" is linked to style 1 of SVGImageList1.
The "DisabledImages" property of the ActionManager1 component is set to "ilDisabled" and the "Images" property is set to "ilNormal".
The properties of the image lists are set up as folows:
| SVG2ImageList1 | ilNormal | ilDisabled | |
ParentImageList |
SVG2ImageList1 | SVG2ImageList1 | |
ParentStyleIndex |
0 | 1 | |
Scaled |
False | True | True |
ScalingKind |
skReRender | skReRender |
Monitor scale is set to 100%
Monitor scale is set to 125%
The scaling kind is set to "skReRender", so when scaling occurs, all images in the image lists that have the "Scaled" property set to "True" will be re-rendered. It is also possible to create the images beforehand. It that case the image list properties must be set up as follows:
| SVG2ImageList1 | ilNormal | ilDisabled | |
ParentImageList |
SVG2ImageList1 | SVG2ImageList1 | |
ParentStyleIndex |
0 | 1 | |
Scaled |
False | True | True |
ScalingKind |
skBestFitFromResolution | skBestFitFromResolution | |
Resolutions |
24 30 36 48 |
skBestFitFromResolution | skBestFitFromResolution |
In the VCL version the resolutions are kept within the main SVG2ImageList1 and are defined by the width in pixels of the images. In this example they are chosen as to be 100% 125% 150% and 200% of the base image width. Maybe you can do with less resolutions, this is something you have to try out.
The FPC/Lazarus viewer has a SVG2ImageList1 component on which three styles are defined. Linked image list "ilNormal" links to style 0, linked image list "liDisabled" is linked to style 1 using a saturation filter, and linked image list "ilHot" links to style 2 using a drop shadow filter.
The "Images" property of the toolbar is set to "ilNormal", the "DisabledImages" is set to "ilDisabled" and "HotImages" is set to "ilHot".
The properties for scaling on the image lists are set up as follows:
| SVG2ImageList1 | ilNormal | ilDisabled | ilHot | |
ParentImageList |
SVG2ImageList1 | SVG2ImageList1 | SVG2ImageList1 | |
ParentStyleIndex |
0 | 1 | 2 | |
Scaled |
False | True | True | True |
Resolutions |
24 30 36 48 |
24 30 36 48 |
24 30 36 48 |
There is no "ScalingKind" property for the FMX/Lazarus SVG image list, an image will be selected from the resolutions that best fit the image width needed for the linked control. If not an exact match can be found, than the system will try to find a larger resolution and than make it smaller by resampling it to the right size.
For the FMX version there is also no "ScalingKind" property, there is also no "Scaled" property because Delphi FMX has scaling build into the core of all controls by default. In the FMX TImageList is a multi resolution bitmap. Again all resolutions you are likely to need in your application, must be defined beforehand. The SVG image list will render the images on all layers of the multi resolution bitmap.
The FMX viewer demo application has a SVG2ImageList1 component for the application icons. Delphi FMX has no separate "DisabledImages" property on toolbars or menu's, so the styling functionality of the TSVG2Imagelist is not used and also no linked image lists are needed.
The scaling for the SVG2ImageList1 component is set up as follows:
| SVG2ImageList1 | |
Resolutions |
32 48 |
| Source | Unit | Parent | |
| Vcl | BVE.SVG2ImageList.VCL.pas | BVE.SVG2ImageList.VCL | Vcl.Controls.TImageList |
| Fpc | BVE.SVG2ImageList.FPC.pas | BVE.SVG2ImageList.FPC | TCustomImageList |
| Fmx | BVE.SVG2ImageList.FMX.pas | BVE.SVG2ImageList.FMX | TCustomImageList |
TSVG2BaseImageList is the parent class for TSVG2ImageList and TSVG2LinkedImageList.
AutoViewbox: Boolean
This applies an AutoViewbox to all SVG's in the list on rendering.
See AutoViewbox in common properties.
AspectRatioAlign: TSVGAspectRatioAlign
See AspectRatioAlign in common properties.
AspectRatioMeetOrSlice: TSVGAspectRatioMeetOrSlice
See AspectRatioAlign in common properties.
BkColor: TColor
VCL only
In case of masking, the "BkColor" represents the colour which is made transparent.
ClearColor: TColor
Before rendering an SVG, the target bitmap is cleared. The colour used for clearing is defined with "ClearColor". "clNone" in combination with "ColorDepth" of 32bit will result in a transparent background. "clNone" with any other "ColorDepth" will result in a black background.
ColorDepth: TColorDepth
VCL only
This sets the pixel format for for the images in de list. The default is cd32bit, that is a pixel format that supports transparency with alpha. The SVG packaged creates 32bit images by default, so if you select another "ColorDepth" than 32bit, the system will need to do an extra conversion. The FMX and FPC/Lazarus image list only supports 32bit images, so this option is not available.
ExportFolder: string
Property used by method "SaveImagesToExportFolder", it defines the folder where exported images will be saved to.
ExportImageType: TSVGExportImageType
Property used by method "SaveImagesToExportFolder", it defines image type that the images are converted to when exported to file or stream: etBmp, etJpg, etPng, etIco or etSvg. etIco is not supported in the FMX version.
ExportSeparator: string
Property used by method "SaveImagesToExportFolder". The exported images must have a file name. The file name consists of a number of parts, the parts are separated with the text you set with ExportSeparator.
The parts of the file name are the following:
Resolution
The resolution is named using Width and Height, for example "48x48"
This is not used for icons, because the resolutions are embedded in the icon file. This is also not uses for SVG files.
The text "Mask"
This is for the mask version of an image. These are only created if "Masked" property of the image list is checked and not for icons because for icons the mask is embedded in the icon file and also not for SVG files.
Height: integer
The Height of the images in the image list in the lowest resolution.
Masked: Boolean
VCL only
Before 32bit images where commonplace, masks where used to make certain areas of an image transparent. A mask can make parts of an image completely transparent or completely opaque, nothing in between. The VCL image lists still supports this, the FPC/Lazarus and FMX version does not. By checking "Masked" the TSVG2Imagelist will create an additional bit mask for each image in the list. Masking does not work with 32bit images.
Scaled: Boolean
VCL and FPC/Lazarus
From Delphi 10.3 the image list is notified when the DPI setting is changed of it's owner form, with the "Scaled" property you can switch this behaviour on or off. If on, the image list will change the "Width" and "Height" properties of the images and this will either trigger a re-render of all images if "Scaling kind" is set to "Re-render", or a selection of an other resolution, if property "Scaling kind" is set to "From resolutions". In the last case, if no resolution is found with the exact image width needed, the image is stretched, so may lose some quality.
FPC/Lazarus supports multi-resolutions in the image list from version 1.9 onwards, if you check "Scaled" this will enable multiple resolutions. It works differently than Delphi. Controls send an extra parameter "ImageWidth" to the image list. With this the most appropriate resolution is selected. Again, if no exact match is found, the image will be stretched. Due to the architecture of the FPC/Lazarus image list in does not allow for re-rendering but only resolution selection, so it has no "Scaling kind" property.
Earlier versions of Delphi or FPC/Lazarus does not support the Scaling property.
ScalingKind: TSVGScalingKind
VCL only
In case of VCL, this property controls the behaviour when scaling the image list. In case of "Re-render" all images will be re-rendered on scaling, in case of "From resolutions", a best fitting resolution from the resolution list is selected. However if the image of the selected resolution does not fit the target size, it is stretched. Selecting an image from an already available resolution is faster then re-rendering, but if an image needs to be stretched also, it will lose in quality.
SVGCount: integer
The number of SVG's in the list.
SVGItem[const aIndex: Integer]: TSVGListItem
Returns the TSVGListItem collection item indicated by "aIndex" containing the SVG properties.
SVGStyleCount: Integer
The number of Style's in the list.
SVGStyleItem[const aIndex: Integer]: TSVGImageStyle
Returns the TSVGImageStyle collection item indicated by "aIndex" containing the Style properties.
RenderOptions: TSVGRenderOptions
"Clippaths" and "Filters" use extra resources so you have the option of disabling them. By default these are enabled, if you want to uses filters in a style, you need to include "sroFilters" in the "RenderOptions". "sroEvents" has no effect on the SVG image list.
RenderQuality: TSVGBufferQuality
VCL and FPC/Lazarus
The difference between "High performance" and "High quality" is that "High quality" will create anti-aliased images with smooth edges and "High performance" creates non anti-aliased images with pixelated edges. Anti-aliased images don't work well in combination with a mask. Some render context implementations only support anti-aliased images.
ResolutionByIndex[const aIndex: Integer]: TSVGImageListResolution
VCL and FPC/Lazarus
Returns the TSVGImageListResolution object indicated by "aIndex" from the resolution list.
ResolutionCount: Integer
VCL and FPC/Lazarus
Returns the number of extra resolutions defined in the image list.
Width: integer
The Width of the images in the image list in the lowest resolution.
procedure Assign(Source: TPersistent); override;
Copies settings from another TSVG2BaseImageList.
procedure BeginUpdate; virtual;
Increases the internal update counter. If the update counter is greater than zero, properties can be set without triggering a re-render of one or all images. This also prevents triggering the "OnChange" event.
procedure EndUpdate; virtual;
Decreases the internal update counter. If the update couner reaches zero again, it will re-render any images that need to be updates an then will trigger the "OnChange" event.
procedure ChangeScale(M, D: Integer);
VCL only
ChangeScale will perform scaling of the SVG image list, using the kind of scaling set by property "SkalingKind".
procedure Clear; virtual;
Clears the SVG list, Style list and all images in all resolutions.
procedure Draw(aCanvas: TCanvas; aX, aY, aWidth, aIndex: Integer); overload;
Draws the image indicated by "aIndex" to the supplied canvas at coordinates "aX" and "aY". If "aWidth" differs from the image list "Width", the procedure will either re-render the image or select one from the resolutions, depending on the setting of "ScalingKind".
function ExportNameFormat(const aIndex, aResolutionIndex: Integer; const aMask: Boolean = FALSE): string;
Creates a file name for the image indicated by "aIndex". If "aResolution" is a valid resolution but not zero, it includes the resolution in the file name. If "aMask" is TRUE, it includes the text "mask" in the file name. The sections are separated by the separator defined in property "ExportSeparator".
procedure GetGlyph(aIndexes: array of Integer; aBitmap: TBitmap);
Assembles a glyph in the supplied bitmap, using the images supplied with the "aIndexes" array. Usage:
ImageList1.GetGlyph([0, 1, 2, 3], BitBtn1.Glyph);
BitBtn1.NumGlyphs := 4;
function CreateIcon(const aIndex: Integer): TIcon;
VCL and FPC/Lazarus
Creates a multi-layered Windows icon. The layers are defined by the resolutions.
procedure ParseSVG(const aIndex: Integer; aSVGRoot: ISVGRoot);
Parses the SVG that produces the image indicated with "aIndex" and creates a rendering tree in aSVGRoot.
procedure RecreateImages; virtual;
Recreates all images in all resolutions.
procedure SaveImagesToExportFolder;
Save all images as specified by the export settings ExportFolder, ExportImageType and ExportSeparator.
When images are exported, they are re-parsed and re-rendered. The native format after rendering is a 32bit bitmap. Next they are converted to the format set by the EportImageType:
Bitmap (etBmp)
VCL
The pixel format of bitmaps of the VCL image list can be set with the "ColorDepth" property. The exported bitmap images will be converted to the pixel format indicated by "ColorDepth". If "Masked" is checked, a mask version of the image is exported as well.
FMX and FPC/Lazarus
The FPC/Lazarus image list only supports 32bit bitmaps.
JPEG (etJpg)
The SVG library uses the JPEG library that comes with Delphi and FPC/Lazarus to convert images to JPEG format.
Portable network graphic (etPng)
The SVG library uses the Png library that comes with Delphi and FPC/Lazarus to convert images to Png format.
Windows icon (etIco)
VCL
Procedure "SVGCreateIcon" in unit "BVE.SVG2Elements.VCL" is used to create Windows icons. If "Masked" is checked, than all layers of the icon will be of bitmap format, if "Masked" is not checked than all layers will be of Png format.
FPC/Lazarus
The SVG library uses FPC/Lazarus native software to convert images to Windows icon format. Resolutions smaller than 255 pixels width or height will create a layer of bitmap, higher resolutions will create a Png layer.
Scalable Vector Graphic (etSvg)
If you export images in SVG format, no parsing or rendering is needed but all Entities will be substituted according with the Style settings.
procedure SaveImageToFile(const aFilename: string; const aIndex: Integer; const aWidth, aHeight: Integer; const aMask: Boolean = FALSE);
Save an image indicated with "aIndex" to file. The format of the exported image is determined by the file extension. The image is re-parsed and re-rendered to the given "aWidth" and "aHeight". In case of a multi-layered format like ".ico", "aWidth" and "aHeight" are ignored and the layers will be created according to the resolutions of the SVG image list. If "aMask" is TRUE, the a masked version of the image is saved.
procedure SaveImageToStream(aStream: TStream; const aType: TSVGExportImageType; const aIndex: Integer; const aWidth, aHeight: Integer; const aMask: Boolean = FALSE);
Save an image indicated with "aIndex" to a stream. The format of the exported image must be given in aType. The image is re-parsed and re-rendered to the given "aWidth" and "aHeight". In case of a multi-layered format like ".ico", "aWidth" and "aHeight" are ignored and the layers will be created according to the resolutions of the SVG image list. If "aMask" is TRUE, the a masked version of the image is saved.
procedure SaveSVGToStream(const aIndex: Integer; aStream: TStream);
Save the SVG that produces the image indicated with "aIndex" to a stream.
OnChange: TNotifyEvent
Occurs when a property of the image list changes.
OnDrawItem: TSVGItemDrawEvent
Occurs when an image of the list is drawn.
OnProgress: TSVGImageListProgress
Occurs when an item is parsed, rendered or resampled. Its usage is for indicating progress back to the user interface.
| Vcl | BVE.SVG2ImageList.VCL.pas | BVE.SVG2ImageList.VCL | TCollectionItem TSVGBaseListItem |
| Fpc | BVE.SVG2ImageList.FPC.pas | BVE.SVG2ImageList.FPC | TCollectionItem TSVGBaseListItem |
| Fmx | BVE.SVG2ImageList.FMX.pas | BVE.SVG2ImageList.FMX | TCollectionItem |
TSVGListItem represents one SVG in the collection of SVG's in TSVG2ImageList.
IsEmpty: Boolean
Returns TRUE if the SVG string list is empty.
SVG: TStrings
A string list containing the SVG definition. A change of the string list will trigger a re-render for all images associated with the SVG.
SVGName: string
A name for the SVG, used when exporting images.
procedure Assign(Source: TPersistent); override;
Copies settings from another TSVGListItem.
| Vcl | BVE.SVG2ImageList.VCL.pas | BVE.SVG2ImageList.VCL | TCollectionItem TSVGBaseListItem |
| Fpc | BVE.SVG2ImageList.FPC.pas | BVE.SVG2ImageList.FPC | TCollectionItem TSVGBaseListItem |
| Fmx | BVE.SVG2ImageList.FMX.pas | BVE.SVG2ImageList.FMX | TCollectionItem |
TSVGImageStyle represents one style item in the collection of style items in a TSVG2ImageList. The style item has properties to modify SVG's to create a extra set of images, for example to create a "Disabled" version of the images.
Different styles are created using the XML functionality of "Entities". XML entities are a way of representing an item of data within an XML document, instead of using the data itself.
An entity can be referred to in XML by the Entity name preceded with a "&" and followed by a ";".
EntityNames: TStrings
A list of "Entity" names that are encountered during parsing of the SVG's.
EntityValues: TStrings
A list of "Entity" values. Initially these have the value as defined in the DTD section of the SVG, but the values may be altered.
OuterSVG: TStrings
An enclosing SVG definition that embeds the SVG from the image list. The enclosing SVG can for example be used to apply an filter or effect on the SVG it encloses. The enclosed SVG from the list is referred to by a reserved entity name &cur_svg;.
OuterSVGType: TSVGOuterSVGType
A number of pre-sets for the OuterSVG:
ostNone
No styling is applied.
ostCustom
A custom setting for the OuterSVG.
ostOpacity
Applies an opacity to the SVG making it transparent.
ostSaturate
Applies a saturation filter to the SVG to give a "Disabled" effect.
ostGlow
Applies a gaussian blur filter to the SVG.
ostDropShadow
Applies a drop shadow filter to the SVG.
StyleName: string
A name for the Style, used when exporting images.
procedure Assign(Source: TPersistent); override;
Copies settings from another TSVGImageStyle.
| Vcl | BVE.SVG2ImageList.VCL.pas | BVE.SVG2ImageList.VCL | System.Classes.TPersistent |
| Fpc | For FPC/Lazarus version 1.9 and up TCustomImageListResolution is used. | ||
| Fmx | Delphi XE8 and higher uses a multi resolution bitmap. | ||
In VCL the TSVGImageListResolution is basically an extra image list within an image list but with larger images. The size of the images is defined by the "Width", the height of the images is calculated so that it is scaled proportionally.
Each resolution is one big data block of image count * image width * image height * 4 bytes. The extra resolutions can be used for DPI scaling, another use is for creating multi-layered images, for example icons.
In the VCL SVG image list, the type of scaling is controlled by the "ScalingKind" property, if it is set to "Re-render", than all images are re-rendered if scaling occurs and the extra resolutions are not needed, if the SVG's are very complex and it rendering takes a long time, you can set "ScalingKind" to "From resolutions". The system will then select a resolution that has images of the correct size or slightly larger and if so, resample the image.
The FPC/Lazarus image list supports scaling from version 1.9 onwards. It is basically a collection of image lists where each TCustomImageListResolution represents an image list with a different size of images. It's implementation does not allow for re-rendering of images, so if you need scaling, the extra resolutions must be defined always.
Count: Integer
Returns the number of images in the resolution.
Height: Integer
Returns the height of images in the resolution.
Width: Integer
Returns the width of images in the resolution.
procedure Assign(Source: TPersistent); override;
Copies settings from another TSVGImageListResolution.
procedure Clear;
Clears the images of the resolution.
function GetBitmap(const aIndex: Integer; aImage: TBitmap): Boolean;
Copies the image indicated by "aIndex" to the supplied bitmap.
procedure Draw(aRC: ISVGRenderContext; const aIndex, aX, aY, aWidth, aHeight: Integer; const aOpacity: TSVGFloat); overload; virtual;
Draws the image indicated by "aIndex" to the supplied render context at coordinates "aX" and "aY". The image is stretched to "aWidth" and "aHeight" if its size differs. "aOpacity" can be 1.0, fully opaque, to 0.0 fully transparent.
procedure Draw(aCanvas: TCanvas; const aIndex, aX, aY, aWidth, aHeight: Integer); overload; virtual;
Draws the image indicated by "aIndex" to the supplied canvas at coordinates "aX" and "aY". The image is stretched to "aWidth" and "aHeight" if its size differs.
VCL, FMX, FPC/Lazarus
| Source | Unit | Parent | |
| Vcl | BVE.SVG2ImageList.VCL.pas | BVE.SVG2ImageList.VCL | Vcl.Controls.TImageList TSVG2BaseImageList TSVG2CustomImageList |
| Fpc | BVE.SVG2ImageList.FPC.pas | BVE.SVG2ImageList.FPC | TCustomImageList TSVG2BaseImageList TSVG2CustomImageList |
| Fmx | BVE.SVG2ImageList.FMX.pas | BVE.SVG2ImageList.FMX | FMX.ImgList.TCustomImageList TSVG2BaseImageList TSVG2CustomImageList |
The TSVG2ImageList keeps the collection of SVG's and Styles.
SVGItems: TSVGListItemCollection
A collection of TSVGListItem objects.
SVGStyles: TSVGImageStyleCollection
A collection of TSVGImageStyle objects.
procedure SetTemplate(const aTemplateID: Integer);
The SetTemplate method applies settings to properties for a number of use cases.
Because the Delphi VCL image list has a different implementation for pixel formats, masking and DPI scaling than the FPC/Lazarus image list, there are different template options available for VCL and FPC/Lazarus.
Template settings for VCL
The VCL image list supports different pixel formats through "colour depth", masking and DPI scaling from version 10.3 onwards.
SVGILT_STANDALONE_32BIT_NORMAL_DPI_RERENDER
32bit transparent, normal, re-render on DPI change
This will set up the image list with 32bit images supporting transparency with alpha channel. There is no special style defined. The images will be re-rendered on DPI scaling, so there are no extra resolutions defined.
SVGILT_STANDALONE_32BIT_DISABLED_DPI_RERENDER
32bit transparent, disabled, re-render on DPI change
This will set up the image list with 32bit images supporting transparency with alpha channel. Using a style a saturation filter is applied to the SVG to create a disabled affect. The images will be re-rendered on DPI scaling, so there are no extra resolutions defined.
SVGILT_CENTRAL_32BIT_NORMAL_AND_DISABLED_DPI_RERENDER
32bit transparent, normal and disabled, re-render on DPI change
This will set up the image list with 32bit images supporting transparency with alpha channel. There are two styles, one normal, one disabled using a saturation filter. The images will be re-rendered on DPI scaling, so there are no extra resolutions defined.
SVGILT_CENTRAL_32BIT_NORMAL_AND_DISABLED_DPI_PRERENDERED
32bit transparent, normal and disabled, best fitting resolution on DPI change
This will set up the image list with 32bit images supporting transparency with alpha channel. There are two styles, one normal, one disabled using a saturation filter. Extra resolutions are added with 125%, 150%, 175% and 200% of the Width and Height settings. On DPI scaling, the image will be selected from the best fitting resolution.
SVGILT_WIN10_ICON_32BIT
Windows icons with 32bit bitmap images
This will set up the image list for the creation of multi layered Windows icons. The layers of the icon will be uncompressed 32bit bitmaps with a mask.
SVGILT_WIN10_ICON_PNG
Windows icons with Png images
This will set up the image list for the creation of multi layered Windows icons. The layers of the icon will be compressed using Png format.
SVGILT_STANDALONE_24BIT_MASKED_NORMAL_DPI_RERENDER
24bit masked, normal, re-render on DPI change (legacy)
This will set up the image list for 24bit images using a mask.
Template settings for FPC/Lazarus
The FPC/Lazarus image list supports only 32bit images, no masking and DPI scaling from version 1.9 onwards. For DPI scaling you have to define extra resolutions, re-rendering on DPI scaling is not supported. So there are less template settings for FPC/Lazarus.
SVGILT_STANDALONE_NORMAL
Normal
This will set up the image list with 32bit images supporting transparency with alpha channel. There is no special style defined. There are no extra resolutions defined.
SVGILT_STANDALONE_DISABLED
Disabled
This will set up the image list with 32bit images supporting transparency with alpha channel. Using a style a saturation filter is applied to the SVG to create a disabled affect. There are no extra resolutions defined.
SVGILT_CENTRAL_NORMAL_AND_DISABLED
Normal and disabled
This will set up the image list with 32bit images supporting transparency with alpha channel. There are two styles, one normal, one disabled using a saturation filter. There are no extra resolutions defined.
SVGILT_STANDALONE_NORMAL_SCALED
Normal, scaled (Laz version 1.9 and higher)
This will set up the image list with 32bit images supporting transparency with alpha channel. There is no special style defined. Extra resolutions are added with 125%, 150%, 175% and 200% of the Width and Height settings. On DPI scaling, the image will be selected from the best fitting resolution.
SVGILT_STANDALONE_DISABLED_SCALED
Disabled, scaled (Laz version 1.9 and higher)
This will set up the image list with 32bit images supporting transparency with alpha channel. Using a style a saturation filter is applied to the SVG to create a disabled affect. Extra resolutions are added with 125%, 150%, 175% and 200% of the Width and Height settings. On DPI scaling, the image will be selected from the best fitting resolution.
SVGILT_CENTRAL_NORMAL_AND_DISABLED_SCALED
Normal and disabled, scaled (Laz version 1.9 and higher)
This will set up the image list with 32bit images supporting transparency with alpha channel. There are two styles, one normal, one disabled using a saturation filter. Extra resolutions are added with 125%, 150%, 175% and 200% of the Width and Height settings. On DPI scaling, the image will be selected from the best fitting resolution.
SVGILT_WIN10_ICON
Windows icons (Laz version 1.9 and higher)
This will set up the image list for the creation of multi layered Windows icons. The layers with Width or Height greater or equal than 255 will will be uncompressed to Png format.
function ResolutionAdd(const aWidth: Integer): Integer;
Add a resolution layer to the image list. "aWidth" sets the width of the images in the list, the height of the images in the resolution is calculated by proportional scaling.
procedure ResolutionDelete(const aIndex: Integer);
Delete a resolution layer from the image list.
procedure ResolutionsClear;
Delete all resolution layers from the image list.
procedure ResolutionsRegister(const aResolutionWidths: array of Integer);
Adds a number of resolution layers to the image list, defined by the "aResolutionWidths" array. Existing resolutions will be cleared first.
function AddSVG(const aValue: string; const aName: string = ''): integer;
Adds an SVG to the list.
procedure DeleteSVG(const aSVGIndex: integer);
Deletes an SVG from the list.
function InsertSVG(const aSVGIndex: integer; const aValue: string; const aName: string = ''): integer;
Insert an SVG to the list an position aSVGIndex.
procedure ReplaceSVG(const aSVGIndex: integer; const aValue: string; const aName: string = '');
Replaces an SVG in the list.
VCL, FMX, FPC/Lazarus
| Source | Unit | Parent | |
| Vcl | BVE.SVG2ImageList.VCL.pas | BVE.SVG2ImageList.VCL | Vcl.Controls.TImageList TSVG2BaseImageList TSVG2CustomLinkedImageList |
| Fpc | BVE.SVG2ImageList.FPC.pas | BVE.SVG2ImageList.FPC | TCustomImageList TSVG2BaseImageList TSVG2CustomLinkedImageList |
| Fmx | BVE.SVG2ImageList.FMX.pas | BVE.SVG2ImageList.FMX | FMX.ImgList.TCustomImageList TSVG2BaseImageList TSVG2CustomLinkedImageList |
The TSVG2LinkedImageList is almost the same as as a TSVG2ImageList. It has its own list of images and most of TSVG2ImageList properties are present in TSVG2LinkedImageList as well, the main difference is that it does not contain any SVG or Style data, but uses these from the TSVG2ImageList it is linked to.
This makes it possible to centralize the SVG and Style data in one place and use TSVG2LinkedImageList as "agents" on forms, that are set up for the needs of that particular form. Something like the new TVirtualImageList and TImageCollection in Delphi 10.3
The TSVG2LinkedImageList has two properties for linking with a TSVG2ImageList:
ParentImageList: TSVG2CustomImageList
With this property you set the TSVG2ImageList that contains the SVG and Style data to use.
ParentStyleIndex: Integer
With ParentStyleIndex you can select which Style of ParentImageList to use. If you set this to -1, all styles of the ParentImageList will be included.
| Source | Unit | Parent | |
| Vcl | BVE.SVG2Graphic.VCL.pas | BVE.SVG2Graphic.VCL | Vcl.Graphics.TGraphic |
| Fpc | BVE.SVG2Graphic.FPC.pas | BVE.SVG2Graphic.FPC | TGraphic |
| Fmx | Not available | ||
The TSVG2Graphic is a non-visible component. It is derived from TGraphic and so can be used as any other TGraphic derived classes (like TJPEGImage and TPngImage).
If you look at the initialization section of the BVE.SVG2Graphic.VCL.pas unit, you will see that the TSVG2Graphic is used to register the SVG file format.
initialization
// Register the file format for load/save dialog
TPicture.RegisterFileFormat('svg', 'Scalable Vector Graphics', TSVG2Graphic);
Because it is registered, the TOpenPictureDialog will recognize SVG files as a graphic format, and also you can load SVG files into the "Picture" property of Delphi's standard TImage control.
TSVG2Graphic does not support animation.
AspectRatioAlign: TSVGAspectRatioAlign
See AspectRatioAlign in common properties.
AspectRatioMeetOrSlice: TSVGAspectRatioMeetOrSlice
See AspectRatioAlign in common properties.
AutoViewbox: boolean
See AutoViewbox in common properties.
Bitmap: TBitmap
See Bitmap in common properties.
BufferQuality: TSVGBufferQuality
See BufferQuality in common properties.
ElementIndex: TStrings
See ElementIndex in common properties.
Filename: TFileName
See Filename in common properties.
Iri: TSVGIri
See Iri in common properties.
NeedsParse: boolean
See NeedsParse in common properties.
NeedsRepaint: boolean
See NeedsRepaint in common properties.
RenderContextType: TSVGRenderContextType
See RenderContextType in common properties.
RenderOptions: TSVGRenderOptions
See RenderOptions in common properties.
RootID: string
See RootID in common properties.
Scale: TSVGFloat
See Scale in common properties.
SVG: TStrings
See SVG in common properties.
SVGRoot: ISVGRoot
See SVGRoot in common properties.
procedure Assign(Source: TPersistent); override;
Copies settings from another TSVG2Graphic.
function DoMouseDown(const aButton: TMouseButton; const aShift: TShiftState; const aClientX, aClientY, aScreenX, aScreenY: single): boolean;
A call to this method will create SVG mouse pointer events triggered from a mouse button down, if sroEvents is included in property RenderOptions.
function DoMouseMove(const aShift: TShiftState; const aClientX, aClientY, aScreenX, aScreenY: single): boolean;
A call to this method will create SVG mouse pointer events triggered from a mouse move, if sroEvents is included in property RenderOptions.
function DoMouseUp(const aButton: TMouseButton; const aShift: TShiftState; const aClientX, aClientY, aScreenX, aScreenY: single): boolean;
A call to this method will create SVG mouse pointer events triggered from a mouse button up, if sroEvents is included in property RenderOptions.
function ObjectAtPt(aPt: TPointF): ISVGObject;
See ObjectAtPt in common methods.
procedure ParseSVG;
See ParseSVG in common methods.
OnAfterParse: TNotifyEvent
See OnAfterParse in common events.
OnSVGEvent: TSVGEvent
See OnSvgEvent in common events.
See the "OpenPicture" project in the Examples folder.
For an example how to use TSVGGraphic see Assign an SVG to a TSVG2Graphic object and assign to a standard TImage.
The SVG controls TSVG2Control, TSVG2Image and TSVG2LinkedImage and TSVG2WinControl can be used to display and interact with a single SVG image.
| Control name | Icon | SVG source | Default AutoViewbox | Default Clipping | Blended with background |
| TSVG2Control | ![]() |
From file From strings from a TSVG2Doc |
False | True | Yes |
| TSVG2Image | ![]() |
From file From strings from a TSVG2Doc |
True | False | Yes |
| TSVG2LinkedImage | ![]() |
From an imagelist | True | False | Yes |
| TSVG2WinControl | ![]() |
From file From strings from a TSVG2Doc |
False | True | No |
The VCL version of the controls, TSVG2Control, TSVG2Image and TSVG2LinkedImage are derived from TSVG2BaseControl which in turn is derived from TGraphicControl. A TGraphicControl is rendered in the paint cycle of its parent TWinControl. What happens is that the SVG image is first rendered to a bitmap and then this bitmap is blended into the background.
As all VCL controls there will be some flicker if the control repaints itself, to avoid flicker you should set the "DoubleBuffered" property of the parent TWinControl to "True".
In case of nested controls, for example you have placed a TSVG2Control on a TPanel, and the TPanel on a form, in that case you should set the "ParentBackground" of TPanel to False and "DoubleBuffered" of TPanel should be set to True.
The FPC/Lazarus and FMX versions do not suffer from this flicker problem.
The TSVG2WinControl is a special control for VCL and FPC. This control is derived from TCustomControl and so is a Windowed control and only available on MS Windows. The SVG image is not blended with the background, so there is no need to render it to an intermediate bitmap or double buffering, this will make this control faster and more suitable for animated SVG images.
| Source | Unit | Parent | |
| Vcl | BVE.SVG2Control.VCL.pas | BVE.SVG2Control.VCL | Vcl.Controls.TGraphicControl |
| Fpc | BVE.SVG2Control.FPC.pas | BVE.SVG2Control.FPC | TGraphicControl |
| Fmx | BVE.SVG2Control.FMX.pas | BVE.SVG2Control.FMX | FMX.Controls.TControl |
TSVG2BaseControl is the base class for the TSVG2Control, TSVG2Image and TSVG2LinkedImage.
All measuring, rendering and interaction is defined in TSVG2BaseControl. The derived SVG controls only add properties for selecting the source for the SVG.
AnimationTime: Cardinal
See AnimationTime in common properties.
AnimationTimer: TSVG2AnimationTimer
See AnimationTimer in common properties.
AspectRatioAlign: TSVGAspectRatioAlign
See AspectRatioAlign in common properties.
AspectRatioMeetOrSlice: TSVGAspectRatioMeetOrSlice
See AspectRatioAlign in common properties.
AutoViewbox: boolean
See AutoViewbox in common properties.
Bitmap: TBitmap
See Bitmap in common properties.
BufferQuality: TSVGBufferQuality
VCL, FPC only
See BufferQuality in common properties.
Clipping: boolean
See Clipping in common properties.
ContentBounds: TRectF
See ContentBounds in common properties.
HasAnimations: Boolean
See HasAnimations in common properties.
HideDesignRect: Boolean
See HideDesignRect in common properties.
ElementIndex: TStrings
See ElementIndex in common properties.
Iri: TSVGIri
See Iri in common properties.
NeedsParse: boolean
See NeedsParse in common properties.
NeedsRepaint: boolean
See NeedsRepaint in common properties.
Padding: TPadding
See Padding in common properties.
RenderContextType: TSVGRenderContextType
See RenderContextType in common properties.
RenderOptions: TSVGRenderOptions
See RenderOptions in common properties.
RootID: string
See RootID in common properties.
Scale: TSVGFloat
VCL, FPC only, Scale on FMX is inherited from TControl and has another meaning
See Scale in common properties.
SVGRoot: ISVGRoot
See SVGRoot in common properties.
procedure Assign(Source: TPersistent); override;
Copies settings from another TSVG2BaseControl.
procedure CalcSize; virtual;
See CalcSize in common methods.
function ObjectAtPt(aPt : TPointF; const aIfHitTest: boolean = True): ISVGObject;
See ObjectAtPt in common methods.
procedure ParseSVG;; virtual; abstract;
See ParseSVG in common methods.
procedure Repaint; override;
OnAfterParse: TNotifyEvent
See OnAfterParse in common events.
OnPaint: TNotifyEvent
See OnPaint in common events.
OnSVGEvent: TSVGEvent
See OnSvgEvent in common events.
| Source | Unit | Parent | |
| Vcl | BVE.SVG2Control.VCL.pas | BVE.SVG2Control.VCL | TSVGBaseControl TSVG2CustomControl |
| Fpc | BVE.SVG2Control.FPC.pas | BVE.SVG2Control.FPC | TSVGBaseControl TSVG2CustomControl |
| Fmx | BVE.SVG2Control.FMX.pas | BVE.SVG2Control.FMX | TSVGBaseControl TSVG2CustomControl |
TSVG2Control is used for displaying and interacting with a single SVG. It inherits most of its properties, methods and events from TSVGBaseControl.
By default the control is clipped by the parent canvas and property "AutoViewBox" is False. The SVG can be read from file, stored in an internal TStringList object or read from a linked TSVG2Doc component.
Filename: TFileName
See Filename in common properties.
SVG: TStrings
See SVG in common properties.
SVGDoc: ISVGDoc
See SVGDoc in common properties.
| Source | Unit | Parent | |
| Vcl | BVE.SVG2Image.VCL.pas | BVE.SVG2Image.VCL | TSVGBaseControl TSVG2CustomImage |
| Fpc | BVE.SVG2Image.FPC.pas | BVE.SVG2Image.FPC | TSVGBaseControl TSVG2CustomImage |
| Fmx | BVE.SVG2Image.FMX.pas | BVE.SVG2Image.FMX | TSVGBaseControl TSVG2CustomImage |
The TSVG2Image control is also used for displaying and interacting with a single SVG. It inherits most of its properties, methods and events from TSVGBaseControl.
By default the control is not clipped to the parent canvas and "AutoViewBox" is True. The SVG can be read from file or stored in an internal TStringList object.
Filename: TFileName
See Filename in common properties.
SVG: TStrings
See SVG in common properties.
SVGDoc: ISVGDoc
See SVGDoc in common properties.
| Source | Unit | Parent | |
| Vcl | BVE.SVG2Control.VCL.pas | BVE.SVG2Control.VCL | TCustomControl TSVG2CustoWinControl |
| Fpc | BVE.SVG2Control.FPC.pas | BVE.SVG2Control.FPC | TCustomControl TSVG2CustomWinControl |
| Fmx | Not available | ||
The TSVGWinControl is derived from TCustomControl, making it a windowed control. It does not blend with the background, but replaces it, making it faster and so more suited for animated SVG images.
Depending on the render context used, it either blits the rendered SVG image to the control canvas DC, or it uses a DirectX swap chain.
In case of render context Direct2D WIC, GDI+ or Graphics32, it will render to a DC.
In case of render context Direct2D D311 it will uses a swap chain, but only if the control is placed directly on a form, otherwise the DC is used.
Other render contexts are not supported with this control.
The D3D11 swap chain is by far the most efficient, because there is less need to copy data between CPU and GPU.
There is no TSVGWinControl for FMX available. On Windows the FMX canvas uses DirectX with a swap chain already, this is selected if you use the "SVG2ContextFMX" render context.
Filename: TFileName
See Filename in common properties.
SVG: TStrings
See SVG in common properties.
SVGDoc: ISVGDoc
See SVGDoc in common properties.
Apart from these properties, TSVGWinControl has the same properties as TSVGBaseControl, except for the following:
Bitmap: TBitmap
Clipping: boolean
Padding: TPadding
| Source | Unit | Parent | |
| Vcl | BVE.SVG2ImageList.VCL.pas | BVE.SVG2ImageList.VCL | TSVGBaseControl TSVG2CustomLinkedImage |
| Fpc | BVE.SVG2ImageList.FPC.pas | BVE.SVG2ImageList.FPC | TSVGBaseControl TSVG2CustomLinkedImage |
| Fmx | BVE.SVG2ImageList.FMX.pas | BVE.SVG2ImageList.FMX | TSVGBaseControl TSVG2CustomLinkedImage |
The is the same as an TSVGImage only it reads its SVG from a TSVG2ImageList.
Images: TSVG2BaseImageList
The TSVG2ImageList that contains the SVG.
ImageIndex: integer
The index in the connected image list that specifies the SVG to use.
procedure ParseSVG;
Explicitly parse the SVG content specified by SVG or Filename and rebuild the "SVGRoot" object.
function ObjectAtPt(aPt : TPointF; const aIfHitTest: boolean = True): ISVGObject;
Finds the element of type TSVGObject at the supplied user coordinates. If no element is found the function returns nil. Only TSVGObject elements that have the "Hittest" property set to TRUE are checked. Also, sroEvents must be included in the render options.
procedure CalcSize; virtual;
Sets the bounds of the control to the size defined in the SVG graphic.
procedure Repaint; override;
Forces a repaint of the SVG.
AnimationTime: Cardinal
This property gets or sets the elapsed time in ms in animated SVG images. Setting this property only has effect after the animation is started. To start an animation at a certain time, first set IsPaused on the connected TSVG2AnimationTimer component to TRUE, next set IsStarted on the animation timer to TRUE, next set the AnimationTime property with a value in ms, finally set IsPaused on the animation timer to FALSE.
AnimationTimer: TSVG2AnimationTimer
With this property an TSVG2AnimationTimer component can be linked to the control, to control starting, stopping pausing, un-pausing and timer syncing of animations contained within the hosted SVG image.
AspectRatioAlign: TSVGAspectRatioAlign
AspectRatioMeetOrSlice: TSVGAspectRatioMeetOrSlice
These properties control how the SVG image is aligned within the bounds of the control, if a "viewBox" is defined on the outer SVG element. The available settings are equivalent to those from the "preserveAspectRatio" attribute.
AutoViewbox: boolean
If set to TRUE This will automatically insert a "viewBox" into the outer SVG element. It will set the "preserveAspectRatio" to "XMidYMid", meet.
The result is that the SVG Image will always be centered within the control. For some SVG images this is not needed because they already have a viewBox defined on the outermost SVG element.
Image shows AutoViewbox set to FALSE and TRUE.
Bitmap: TBitmap
The "Bitmap" property provides access to the internal bitmap buffer of the SVG component. You could use this to save a bitmap of the rendered SVG image to file.
BufferQuality: TSVGBufferQuality
With this property you can control the quality of the rendered SVG image, this only works for the render contexts that support rendering in different qualities, for example Direct2D or GDI+.
Possible values are bqHighPerformance or bqHighQuality. In case of Deirect2D and GDI+ the high quality setting will result in anti-aliased images and high speed will not be anti-aliased.
Clipping: boolean
If True, the bitmap buffer bounds are clipped to the canvas to prevent memory overflow on scaling. The drawback is that the SVG will need to be re-rendered every time the control is moved or scaled while clipped.
ContentBounds: TRectF
Returns the calculated bounds of the SVG.
HasAnimations: Boolean
Returns TRUE if the hosted SVG image contains SVG or CSS animations.
HideDesignRect: Boolean
This property hides the dashed rectangle visible in design mode. This can be useful for aligning controls containing SVG graphics on a form.
ElementIndex: TStrings
The ElementIndex returns a list of strings containing the element ids of the SVG image.
Filename: TFileName
Use the "Filename" property to specify a reference to the SVG file you want to parse and render, this can be just a path + filename or an URL. Examples:
Just a path and a filename, for example:
C:\Repository\delphi-svg-control\SVGv240\Img\Butterfly.svg
A file on internet, for example:
https://en.wikipedia.org/wiki/Scalable_Vector_Graphics#/media/File:SVG_logo_h.svg
However, for this to work, loading files from internet must be enabled.
Data URL with media type "image/svg+xml" encoded with base64, for example:
data:image/svg+xml;base64,PHN2ZyB2ZXJzaW9uPSIxIiB4bWxucz0iaHR0cDovL3d3dy53My5vcmcvMjAwMC9zdmciIHZpZXdCb3g9IjAgMCA0OCA0OCIgZW5hYmxlLWJhY2tncm91bmQ9Im5ldyAwIDAgNDggNDgiPjxwYXRoIGZpbGw9IiMyMTk2RjMiIGQ9Ik0zNyw0MEgxMWwtNiw2VjEyYzAtMy4zLDIuNy02LDYtNmgyNmMzLjMsMCw2LDIuNyw2LDZ2MjJDNDMsMzcuMyw0MC4zLDQwLDM3LDQweiIvPjxnIGZpbGw9IiNmZmYiPjxyZWN0IHg9IjIyIiB5PSIyMCIgd2lkdGg9IjQiIGhlaWdodD0iMTEiLz48Y2lyY2xlIGN4PSIyNCIgY3k9IjE1IiByPSIyIi8+PC9nPjwvc3ZnPg==
Iri: TSVGIri
The Iri property contains the parsed "Filename" property, that is, represented as an IRI.
NeedsParse: boolean
The NeedsParse property can be set to force parsing of the SVG content before the next paint.
NeedsRepaint: boolean
The NeedsRepaint property can be set to force a new render of SVG image before the next paint, if not set, the component will just paint the earlier rendered bitmap buffer to the canvas.
Padding: TPadding
Controls where the buffer is painted within the control bounds by adding space around the edges.
RenderContextType: TSVGRenderContextType
Returns the render context type used for rendering.
RenderOptions: TSVGRenderOptions
With the RenderOptions property you can specify which optional SVG functionality to include in the rendering.
Possible values are:
sroFilters (default off)
Enable filter functionality. Filters usually are CPU intensive and need buffers
sroClippath (default on)
Enable clippath functionality. Clippath is implemented as an alpha mask and needs a buffer
sroEvents (default off)
Enable SVG event functionality, see Mouse pointer events
sroPersistentBuffers (default off)
Use bitmap buffers for static rendering tree branches, see SVG and CSS animation
sroTextToPath (default off)
Render text to path elements, see Text to path
Image showing RenderOptions = [sroClippath] and RenderOptions = [sroFilters, sroClippath]
RootID: string
If you want to render only a subset of an SVG image, you can set this property with the element id from which to start. If you leave this empty, then rendering will start on the outermost svg element of the SVG content.
Image showing a map of the world, and another TSVG2Control using the same SVG graphic but with RootID set to "region139.GREENLAND".
Scale: TSVGFloat
The scale factor for the control. This will be used for DPI-scaling for example.
SVG: TStrings
The SVG property can be used to specify a SVG file to render as strings, instead of using the "FileName property". If you set the SVG property, the "Filename" property will be ignored.
The SVG content that is added to the SVG property will be saved in the .dfm or .fmx file, and will be build into your executable, so you don't need to supply your SVG content as separate files with your application.
From version 2.3 update 9, a component editor is added which allows for loading of large SVG files that cannot be loaded through the SVG property editor, due to the limitation in the Delphi IDE. Also, the SVG graphic when saved in the form file will be compressed.
SVGDoc: ISVGDoc
Allows linking to a TSVG2Doc component. If set, the "Filename" and "SVG" properties will be ignored.
SVGRoot: ISVGRoot
The SVGRoot property provides access to the root of the SVG Root object which contains all the data needed for rendering the SVG image including the DOM.
OnPaint: TNotifyEvent
Fires directly after the SVG content is painted on the canvas.
OnAfterParse: TNotifyEvent
Fires directly after parsing and building of the rendering tree.
OnSVGEvent: TSVGEvent
If you have set the sroEvents option in the "RenderingOptions" property, than the OnSVGEvent will fire when an SVG event occurs.
The event handler is defined like this:
TSVGEvent = procedure(Sender: TObject; aSVGRoot: ISVGRoot; aEvent: ISVGEvent; const aValue: string) of object;
See the "Using mouse events" for an example how to use SVG events.
The following section explains the design and architecture of the package.
The purpose of the package is to transform raw SVG data into a something that can be used in an application. This could be a raster image, for example a bitmap in one or more different sizes and/or provide a structure for changing, animating or interacting with the SVG data.
Basically there are two processing stages:
The input SVG data is basically text structured as XML in which the elements and attributes provide the instructions of how the graphic should be rendered.
The output will almost always be a raster image in the form of a in memory 32bit bitmap with alpha (transparency channel). The alpha can be premultiplied or not depending on the platform. The bitmap can be converted to PNG or JPG of something else and written to file.
The renderer can also output to Windows "Enhanced Metafile" (EMF) files. EMF files consist of GDI+ instructions and can only be produces by the GDI+ render context. See section GDI+ render context for more info about rendering to EMF.
Zooming in on the rendering process, this can be divided into two sub processes:
Drawing instructions to the render context are similar to the drawing instructions you would give to the canvas: DrawRect, FillRect, DrawEllipse etc.
The ISVGRoot implementation has the capability to render itself to the render context, by issuing the render instructions in the correct order and if necessary apply transformations, rendering to intermediate buffers or loading external resources like referenced svg graphics or bitmaps. This is the core functionality provided by the package.
The rasterization is delegated to the render context implementation. An important part of this is drawing polygons often filled by a scan line algorithm, for which different render context implementations provide different solutions. The decision to delegate the rasterization to an external software package was made as to benefit from existing solutions and not to reinvent the wheel. These external software solutions are either already provided by the operating system (Direct2D, GDI+ for windows, Quartz for Mac) or are graphic packages developed by the Delphi FPC Lazarus community (Graphics32, Aggpas, BGRABitmap). Also this makes it easier to provide a multi platform SVG solution.
See section "Render Contexts" for a complete overview of available render contexts.
A similar approach is taken for fonts and the rendering of text. Rendering text for different languages can be very very complex, so the package provides interfaces to existing solutions from which you can choose: DirectWrite or GDI + Uniscribe for Windows, CoreText for Mac or Freetype if these are not available. An exception is SVG fonts. Officially SVG fonts are no longer supported by the SVG standard, but because they provide a platform independent solution for rendering text, the functionality is kept in the package.
The following diagram shows how text is rendered. The implementation of the ISVGTextLayout interface handles the conversion of text with style information to path data. The style information includes font family, font weight, font style and so on.
With this information a best fitting font is selected from the font source. This is a database of fonts implemented by the ISVGFontSource interface.
You can select the ISVGTextLayout implementation that you want to use with a "global define". For windows you can select DirectWrite or GDI fonts, for Mac you can select CoreText or you can select Freetype which is available for almost every operating system.
If you don't select a specific text layout implementation in the global defines, than only SVG fonts will be rendered.
The RenderContext and TextLayout are independent of each other. So on Windows for example, you could use Graphics32 as the render context implementation and DirectWrite as the text layout implementation.
See section "Text layouts and fonts" for a complete overview of available options for rendering text.
The package uses include files for setting global parameters using defines. These defines determine which render context is used, which text layout and a number of other settings.
There is one common include file,
CompilerSettings.inc on folder
Common and there is one include file for each platform:
ContextSettingsVCL.inc for VCL in folder
Common\Vcl,
ContextSettingsFMX.inc for Firemonkey in folder
Common\Fmx and
ContextSettingsFPC.inc" for FPC Lazarus in folder
Common\Fpc.
Most defines in this file are switches for handling platform and Delphi version differences and you should not change these. There are a couple of defines that can be changed, these are listed in following table:
| Define | Meaning | Default setting |
|---|---|---|
| SVGInlining | This will cause some code to be inlined, which can speed up the software at the exspense of a larger executable. | On |
| SVG_2 | This will enable some features of the SVG 2 spec. This is needed for CSS animation. | On |
| SvgCtrlExceptionsOff | This will disable the exception if you try to load a non existing SVG file in one of the SVG controls. The error messages will be shown in the control window in stead. | On |
| SVGDEBUG | This will draw boxes around elements, and is used to debug the code. | Off |
| SVGD2Debug | This will set Direct2D in debug mode so Direct2D errors and messages are visible in the Delphi message panel. | Off |
| SVGProfiler | This will enable a build in profiler, sometimes used for development of the package. | Off |
| SVGInternetAccess | This will allow resources to be loaded from internet. For this Indy components will be compiled in the software and you might have to install libeay32.dll and ssleay32.dll for support for https. | Off |
The defines in this include file determine which render context implementation and which text layout implementation is used in Delphi VCL applications.
| Define | Meaning | Default setting |
|---|---|---|
| SVGDirect2d3D11 | This will include the Direct2D render context implementation, which renders to a DirectX device context. | Off |
| SVGDirect2dDWIC | This will include the Direct2D render context implementation, which renders to a WIC bitmap. | On |
| SVGGDIP | This will include the GDI+ render context implementation, which uses GDI+ for rendering. | Off |
| SVGAGGRenderer | This will include a render context based on the "Modernised Anti Grain" graphics library. You need to download this library to be able to compile with this setting. | Off |
| SVGGraphics32 | This will include a render context based on the "Graphics32" library. You need to download this library to be able to compile with this setting. | Off |
| SVGFontDirectWrite | This will include a text layout implementation based on DirectWrite, for using system fonts and text formatting. | On |
| SVGFontGDI | This will include a text layout implementation based on GDI and Uniscribe, for accessing system fonts and formatting text. | Off |
| SVGFreetype | This Includes the Freetype text layout implementation for accessing system fonts. Text formatting is handled by the SVG control package. The freetype.dll is has to be available on the system. See "Freetype.org" for more info. | Off |
You are allowed to enable SVGDirect2d3D11, SVGDirect2dDWIC, SVGGDIP and SVGFontDirectWrite and SVGFontGDI all at the same time. In that case the system will select the render context and text layout at run time, out of the options available op target system.
For example you want to use Direct2D using WIC and if Direct2D is not available on the target system you want to use GDI+, you would enable both SVGDirect2dDWIC and SVGGDIP.
The system will try SVGDirect2d3D11 first if enabled, then SVGDirect2dDWIC and last SVGGDIP. The same for text layouts, it will first try SVGFontDirectWrite if enabled then SVGFontGDI.
The defines in this include file determine which render context implementation and which text layout implementation is used in Delphi Firemonkey (FMX) applications. Because Firemonkey can build to different operating system targets, there is a set of defines for each possible operating system.
| Define | Meaning | Default setting |
|---|---|---|
| Microsoft Windows | ||
| SVGDirect2dDWIC | This will include the Direct2D render context implementation, which renders to a WIC bitmap. | Off |
| SVGGDIP | This will include the GDI+ render context implementation, which uses GDI+ for rendering. | Off |
| SVGAGGRenderer | This will include a render context based on the "Modernised Anti Grain" graphics library. You need to download this library to be able to compile with this setting. | Off |
| SVGFMXCanvas | This will include a render context based on the default Firemonkey canvas. System fonts will also be accessed via the Firemonkey canvas. | On |
| SVGFontDirectWrite | This will include a text layout implementation based on DirectWrite, for using system fonts and text formatting. | Off |
| SVGFontGDI | This will include a text layout implementation based on GDI and Uniscribe, for accessing system fonts and formatting text. | Off |
| SVGFreetype | This Includes the Freetype text layout implementation for accessing system fonts. Text formatting is handeled by the SVG control package. The freetype.dll is has to be available on the system. | Off |
| Apple OsX or iOS | ||
| SVGQUARTZ | This will include a context implementation based on Quartz. | Off |
| SVGAGGRenderer | This will include a render context based on the "Modernised Anti Grain" graphics library. You need to download this library to be able to compile with this setting. This is not tested on iOS. | Off |
| SVGFMXCanvas | This will include a render context based on the default Firemonkey canvas. System fonts will also be accessed via the Firemonkey canvas. | On |
| SVGFontCoreText | This will include a text layout implementation based on CoreText, for using system fonts and text formatting. | Off |
| SVGFreetype | This Includes the Freetype text layout implementation for accessing system fonts. Text formatting is handeled by the SVG control package. The freetype.dll is has to be available on the system. | Off |
| All other operating systems | ||
| SVGFMXCanvas | This will include a render context based on the default Firemonkey canvas. System fonts will also be accessed via the Firemonkey canvas. | On |
| SVGFreetype | This Includes the Freetype text layout implementation for accessing system fonts. Text formatting is handeled by the SVG control package. The freetype.dll is has to be available on the system. | Off |
The defines in this include file determine which render context implementation and which text layout implementation is used in FPC Lazarus applications. Again because FPC Lazarus can build to different operating system targets, there is a set of defines for each possible operating system.
| Define | Meaning | Default setting |
|---|---|---|
| Microsoft Windows | ||
| SVGDirect2d3D11 | This will include the Direct2D render context implementation, which renders to a DirectX device context. | Off |
| SVGDirect2dDWIC | This will include the Direct2D render context implementation, which renders to a WIC bitmap. | On |
| SVGBGRABitmap | This will include a render context based on the "BGRABitmap" graphics library. You need to download this library to be able to compile with this setting. | Off |
| SVGGraphics32 | This will include a render context based on the "Graphics32" library. You need to download this library to be able to compile with this setting. | Off |
| SVGAGGRenderer | This will include a render context based on the "Modernised Anti Grain" graphics library. You need to download this library to be able to compile with this setting. | Off |
| SVGFontDirectWrite | This will include a text layout implementation based on DirectWrite, for using system fonts and text formatting. | On |
| SVGFreetype | This Includes the "Freetype" text layout implementation for accessing system fonts. Text formatting is handled by the SVG control package. The freetype.dll is has to be available on the system. | Off |
| Darwin | ||
| SVGQuartz | This will include a context implementation based on Quartz. | On |
| SVGBGRABitmap | This will include a render context based on the "BGRABitmap" graphics library. You need to download this library to be able to compile with this setting. | Off |
| SVGGraphics32 | This will include a render context based on the "Graphics32" library. You need to download this library to be able to compile with this setting. | Off |
| SVGAGGRenderer | This will include a render context based on the "Modernised Anti Grain" graphics library. You need to download this library to be able to compile with this setting. | Off |
| SVGFontCoreText | This will include a text layout implementation based on CoreText, for using system fonts and text formatting. | On |
| SVGFreetype | This Includes the "Freetype" text layout implementation for accessing system fonts. Text formatting is handeled by the SVG control package. The freetype.dll is has to be available on the system. | Off |
| Linux | ||
| SVGBGRABitmap | This will include a render context based on the "BGRABitmap" graphics library. You need to download this library to be able to compile with this setting. | On |
| SVGGraphics32 | This will include a render context based on the "Graphics32" library. You need to download this library to be able to compile with this setting. | Off |
| SVGAGGRenderer | This will include a render context based on the "Modernised Anti Grain" graphics library. You need to download this library to be able to compile with this setting. | Off |
| SVGFreetype | This Includes the "Freetype" text layout implementation for accessing system fonts. Text formatting is handeled by the SVG control package. The freetype.dll is has to be available on the system. | On |
| Other operating systems have not been tested... | ||
There are a number of different render context implementations available in the package. Sometimes there is more than one render context available for an operating system, you can select the render context you want to use as explained in the previous section. The quality of the rendered image depends for a large part on the underlying graphics library of the selected render context.
| Render context | Graphics library | Supported OS* | Platform | Target | Quality | Rendering speed |
|---|---|---|---|---|---|---|
| SVG2ContextD2D | Direct2D WIC | Windows 7 and higher | VCL | Bitmap | Very good, some minor issues with the stroke-cap. | Very good |
| FMX | Bitmap | |||||
| Direct2D D3D11 | Windows 7 and higher | VCL | Bitmap, Window, Commandlist, Printer | |||
| FMX | Commandlist, Printer | |||||
| SVG2ContextGP | GDI+ | Windows XP and higher | VCL | Bitmap, DC, Metafile, Printer | Good, except the radial gradients | Very good |
| FMX | Bitmap, DC, Metafile, Printer | |||||
| SVG2ContextQuartz | Quartz | OsX, iOS | FMX | Bitmap | Good, radial gradient spread method not supported | Very good |
| SVG2ContextFMX | Implemented by Firemonkey | All OS supported by Firemonkey: Windows, OsX, Android, iOS,.. | FMX | Bitmap, Printer, Canvas | This is a rendercontext based on Delphi's FMX canvas implementations:
|
|
| SVG2ContextAgg | Aggpas | Windows, OsX | VCL | Bitmap | Good | Good |
| FMX | Bitmap | |||||
| SVG2ContextGR32 | Graphics32 | Windows, OsX | VCL | Bitmap, DC | Good | Good |
| Render context | Graphics library | Supported OS* | Target | Quality | Rendering speed |
|---|---|---|---|---|---|
| SVG2ContextD2D | Direct2D WIC | Windows 7 and higher | Bitmap | Very good, some minor issues with the stroke-cap in combination with stroke-width. | Very good |
| Direct2D D3D11 | Windows 7 and higher | Bitmap, Window, Commandlist, Printer | |||
| SVG2ContextQuartz | Quartz | OsX | Bitmap | Good, radial gradient spread method not supported | Very good |
| SVG2ContextGR32 | Graphics32 | Windows, Osx,Linux | Bitmap | Good | Good |
| SVG2ContextAgg | Aggpas | Windows, OsX, Linux | Bitmap | Good | Good |
| SVG2BGRABitmap | BGRABitmap | Windows, Osx, Linux | Bitmap | Reasonable: some SVG features are not fully supported. | Good |
*Only the operating system on which the package is tested is shown.
Supported operating systems:
Windows Vista, Win7, Win8, Win10
Supported platforms:
Delphi VCL, Delphi FMX (Wic only), FPC Lazarus
Library:
The required header files are included in the package, in folder Common\Platform.
Limitations:
Small issue with stroking in case of zero length path segments.
Unit:
Common\Platform\BVE.SVG2ContextD2D.pas
Remarks:
The Direct2D render context is the main render context for Windows. Quality and speed is very good. It has a great amount of functionality.
There are two types of Direct2D render contexts available, one is based on the "Windows Imaging Component" (WIC), this is available from Direct10 and upwards, the other is based in de "Direct11 Device context", this is the modern graphics platform for windows.
TextFormattingOptions are supported. If "tfoStrings" or "tfoStringsWithPlacedCharacters" is specified then Direct2D function "DrawText" will be used where possible to render text. If rendering to PDF printer, then this text will be selectable (if the font allows embedding in the PDF).
The render context based on WIC is only able to render to a bitmap.
The Direct2D WIC render context is selected by enabling the "SVGDirect2dDWIC" define in the context settings include file.
The render context based on Direct11 Device context can render to a bitmap, to a Window swap chain, and to a command list. The command list in turn can be send to a printer. It also supports hardware accelerated effects, which are used in the package to implement SVG filter functionality.
The Direct11 Device context render context is selected by enabling the "SVGDirect2d3D11" define in the context settings include file.
Supported operating systems:
Windows XP, Vista, Win7, Win8, Win10
Supported platforms:
Delphi VCL, Delphi FMX
Library:
The required header files are included with Delphi
Limitations:
Unit:
Common\Platform\BVE.SVG2ContextGP.pas
Remarks:
GDI+ is older technology but it is still used a lot. Speed is good, quality is reasonable, the main problem is that svg-style radial gradients are not supported.
With GDI+ you can render to a bitmap, to a DC (which can be a printer DC), or to a GDI+ Metafile.
TextFormattingOptions are supported. If "tfoStrings" or "tfoStringsWithPlacedCharacters" is specified then GDI+ function "DrawDriverString" will be used where possible to render text. If rendering to EMF or PDF printer, then this text will be selectable, but this only works for TTF fonts that are installed on Windows.
The "Graphic Device Interface+" is mainly used as a fall back in cases DirectX is not available, for example on older XP versions, but the GDI+ render context, in combination with the GDI fonts and Uniscribe text layout, can also be used to convert SVG graphics to Windows "Enhanced Metafile" (EMF) files.
In order to render an SVG graphic to an EMF file, first the GDI+ render context and the GDI text layout must be enabled in the ContextSettingsVCL.inc file. All other render contexts and layouts must be disabled. Then the TSVGContextGP render context must be created with one of the following constructors:
This constructor will write create an EMF file with the supplied filename:
constructor Create(const aFilename: string; const aWidth, aHeight: integer;
const aQuality: TSVGBufferQuality = bqHighQuality; const aTextFormattingOptions: TSVGTextFormattingOptions = []); overload;
This constructor will use the supplied TGPMetafile object to write to:
constructor Create(const aMetaFile: TGPMetaFile; const aWidth, aHeight: integer;
const aQuality: TSVGBufferQuality = bqHighQuality; const aTextFormattingOptions: TSVGTextFormattingOptions = []); overload;
For an example of rendering to EMF, see "RenderToEMF".
Supported operating systems:
OsX and iOS
Supported platforms:
Delphi FMX, FPC Lazarus
Library:
The required header files are included with Delphi and FPC Lazarus
Limitations:
The radial gradient does not support the spread-method.
Unit:
Common\Platform\BVE.SVG2ContextQuartz.pas
Remarks:
Quarz is a graphics library for Apple's OsX and iOS.
Speed is good, Quality is overall good but the radial gradient does not support the spread-method.
The Quartz render context can only render to a bitmap.
The IOS support is tested with the IOS simulator only.
Supported operating systems:
All operating systems that Delphi Firemonkey supports for your particular Delphi version.
Supported platforms:
Delphi FMX
Library:
The required files are included with Delphi
Limitations:
The radial gradient does not support the spread-method.
Unit:
Common\Platform\BVE.SVG2ContextFMX.pas
Remarks:
The FMX render context is just a wrapper around Delphi's FMX canvas, On the positive side, this canvas supports a lot of operating systems, including Android (XE5 and higher). On the negative side, quality is not consistent. On Windows, FMX wil use Direct2D and quality will be reasonable but not as good as the dedicated Direct2D render context, because FMX doesn't use all available functionality of Direct2D. On Android for example overall quality of the rendered output is not very good. Also rendering text will not be as precise as with the dedicated render contexts.
The FMX render context can render to a bitmap, a canvas and a printer.
Supported operating systems:
Windows, OsX, Linux
Supported platforms:
Delphi VCL, Delphi FMX, FPC/Lazarus
Library
https://github.com/BVerhue/AggPasMod
Limitations:
Small issue with stroking in case of zero length path segments.
Unit:
Common\Platform\BVE.SVG2ContextAgg.pas
Remarks:
Aggpas is a port of the "Anti grain graphics library". Quality is good, speed is good.
The Aggpas render context can only render to a bitmap.
Supported operating systems:
Windows (VCL, FPC) and Osx (FPC)
Supported platforms:
Delphi VCL, FPC/Lazarus
Library
https://github.com/graphics32/graphics32
Limitations:
Because SVG style gradients are not supported in this library, some code is borrowed from Aggpas to implement these using a custom polygon filler.
Unit:
Common\Platform\BVE.SVG2ContextGR32.pas
Remarks:
Graphics32 is a graphics library for Delphi and Lazarus. It is in principle a library for raster image processing, but it also has vector graphics capabilities implemented by the VPR vector graphics engine, the status of this extension is not really clear. Quality is good, speed is good.
The Graphics32 render context can render to a bitmap or a DC.
Supported operating systems:
Windows, Osx, Linux
Supported platforms:
FPC Lazarus
Library
https://github.com/bgrabitmap/bgrabitmap
Limitations:
Unit:
Common\Platform\BVE.SVG2ContextBGRA.pas
Remarks:
BGRABitmap is a graphics library for FPC Lazarus. Quality is good, speed is good but it has some limitations for rendering SVG graphics.
The BGRABitmap render context can only render to a bitmap.
This paragraph explains how text is rendered by the SVG library and what options are available for text rendering, apart from the SVG text rendering specifications.
The rendering of text is a complex process that involves:
The first of these processes, up and until bidi, are done by the text layout object.
Given a piece of text, and a list of regions with certain characteristics (font family name, font weight and so on...) the text layout creates "Glyph runs". The glyph run contains a list of glyphs, advances and a mapping to the original text characters for a certain font face and glyph progress direction.
The glyph run is then used by the SVG text layout algorithm to apply extra positioning if needed.
Because of the complexity for generating glyph runs, we try to use existing libraries when available, the following can be used with the SVG library:
If these are not available, the library uses the build in functionality for selecting fonts and for creating glyph runs.
For text rendering, a font is needed. At the moment the library supports three font file types:
TTF and OTF fonts can also be compressed, in that case they have the extension .woff or .woff2.
WOFF files use zlib compression, WOFF2 files use the more complex Brotli compression. The SVG package can decompress these files automatically, but for WOFF2 you will need the Brotli dll binaries.
In the package, fonts are organized in the following manner:
The steps that are taken to select a certain font are as follows.
In the SVG library the "ISVGFontSource" is implemented by the SVG document (TSVGXMLDocument). Font collections that are valid for the SVG document must be registered with the SVG document.
Initially two font collections are registered with the SVG document:
If during parsing, external or embedded fonts are encountered and if the text layout supports custom font collections, then these fonts are added to a "custom font collection" and registered with the SVG document.
It is also possible to create a custom font collection yourself, load it with fonts and register it with the SVG document. See Custom fonts for details.
The default is that the glyphs that make up the text are rendered by the render context as "path" graphic primitives (contours). With this kind of rendering all SVG functionality on text is supported, such as rotation of glyphs, text on a path, animation of glyphs, outlining of glyphs and so on.
If this text is rendered to a PDF printer, the text will not be selectable, because only "path" graphic primitives are outputted, so the resulting PDF will not contain any actual text.
For certain render contexts, it is possible to output real text to the PDF printer. In that case we basically delegate the rendering of text to the graphics library underlaying the render context. The downside is that not all SVG functionality on text will be supported, so this will only work for "simple text" (see below), also outlining glyphs is not supported with this.
The render contexts that support this type of text rendering, have an extra parameter in the constructor, namely "TextFormattingOptions".
The TextFormattingOptions can have the following settings:
[] (default)
If no TextFormattingOptions is specified, then all text (all glyphs) will be converted to "path" graphic primitives (contours).
[tfoStrings]
The rendering of text is delegated to the render context for every piece of text that starts with an absolute position.
[tfoStringsWithPlacedCharacters]
The rendering of text is delegated to the render context for every piece of text that starts with an absolute position or for pieces of text in which every character is absolutely positioned.
The effect of this depends on the render context:
As mentioned before, the delegation of text rendering to the render context will only take place if a "TextFormattingOption" is specified an the text is "simple". This means:
If this check results in false, then the renderer reverts back to outputting "path" graphic primitives for the glyphs.
In the previous section is explained how to create a PDF with selectable text using the Text formatting option parameter. If this is rendered to a PDF printer, and with the restrictions mentioned in the previous section, than text in the PDF can be selectable.
What if we want to have selectable text in the PDF in a custom font?
On rendering to a printer, the graphical commands are first stored in a command file, for GDI+ this is a EMF Metafile, for Direct2D this is a ID2D1CommandList. These command files must support embedding fonts. In the EMF Metafile this is not the case, so it is only possible to create a PDF with selectable text in a custom font using render context "Direct2D D3D11"in combination with text layout "DirectWrite".
There are further restrictions:
Here follows a list of the text layout implementations that are available in the SVG library. As mentioned in the previous paragraph, the text layout objects manage fonts and create glyph runs. The actual rendering of text is done by the render context.
You select the text layout implementation that you want the library to use in the platform specific context settings include file.
In most cases you would choose the text layout implementation that belongs to the same underlying graphic library as the render context, so "Direct write" for render context "Direct2D Wic" or "Direct2d D3d11" and "GDI fonts and Uniscribe" for render context GDI+ and "CoreText" for render context "Quartz".
Supported operating systems:
Windows Vista, Win7, Win8, Win10
Supported platforms:
Delphi FMX, FPC Lazarus
Library:
The required header files are included in the package, in folder Common\Platform
Supports custom font collections:
Yes.
Units
Common\Platform\BVE.SVG2FontDirectWrite.pas
Supported operating systems:
Windows XP, Vista, Win7, Win8, Win10
Supported platforms:
Delphi VCL, Delphi FMX
Library:
The required header files are included with Delphi, the header for Uniscribe is included in the package, in folder Common\Platform
Supports custom font collections:
Yes.
Units
Common\Platform\BVE.SVG2FontGDI.pas
Supported operating systems:
OsX and iOS
Supported platforms:
Delphi FMX, FPC Lazarus
Library:
The required header files are included with Delphi and FPC Lazarus
Supports custom font collections:
Not (yet) implemented
Units
Common\Platform\BVE.SVG2FontCoreText.pas
Supported operating systems:
See website
Supported platforms:
Delphi VCL, FMX, FPC Lazarus
Library:
The required header files are included in the package, in folder Common\Platform
Supports custom font collections:
No.
Limitations:
Units
Common\Platform\BVE.SVG2FontFreetype.pas
Supported operating systems:
All operating systems that Delphi Firemonkey supports for your particular Delphi version.
Supported platforms:
Delphi FMX
Library:
The required files are included with Delphi
Limitations:
Supports custom font collections:
No.
Units
Common\Platform\BVE.SVG2ContextFMX.pas
In this paragraph follows a description of the lower level functions of the package.
Through the process of parsing an XML file representing an SVG image is converted to an in memory tree data structure that is accessible through a DOM interface.
ISVGXMLDocument
In Delphi, the DOM interface is wrapped in TXMLDocument, that has a universal interface to handle DOM implementations from different vendors, for example "MSXML" or "ADOM XML".
The SVG control package also has a DOM implementation, that is used by default, with vendor name "SVG Control DOM".
In the package the TSVGXMLDocument is derived from TXMLDocument to represent an SVG document and classes implementing the different SVG elements are derived from TXMLNode. The package does not use TXMLNode to represent the attributes, because this creates unnecessary overhead and makes parsing very slow.
Specifying the SVG data can be done by property "Filename" or by assigning strings to property "XML" or by loading a stream, this is the same as with TXMLDocument.
Also, as with TXMLDocument, to parse the SVG document we must set property "Active" of TSVGXMLDocument to "True".
In the SVG control package, TSVGXMLDocument and all the classes representing SVG elements that are derived from TXMLNode are used in rendering. They contain temporary variables, cached data, bitmap buffers and so on, to be able to render efficiently, while the DOM document that is wrapped by TSVGXMLDocument and the DOM node wrapped by TXMLNode, contains the actual XML data. To summarize:
ISVGRoot
SVG Documents can reference other SVG documents through external references, so in order to render the SVG image, the system has to have access to all SVG documents that depend on each other, for this all SVG documents necessary for rendering the image are collected in an "SVGRoot object", so if we want to render a SVG document, it must be added to a SVGRoot object first.
Create an SVG Root object
The TSVGRoot class has a derived class for every platform, this is because through the SVG root the renderer creates platform depended objects such as "path data". To create an SVG root in VCL, use the following:
uses
BVE.SVG2Intf,
BVE.SVG2Elements.VCL;
...
var
Root: ISVGRoot;
...
Root := TSVGRootVCL.Create;
And for FMX:
uses
BVE.SVG2Intf,
BVE.SVG2Elements.FMX;
...
var
Root: ISVGRoot;
...
Root := TSVGRootFMX.Create;
And for FPC/Lazarus:
uses
BVE.SVG2Intf,
BVE.SVG2Elements.FPC;
...
var
Root: ISVGRoot;
...
Root := TSVGRootFPC.Create;
Create an SVG XML document and add it to the root
There are basically three ways to create an SVG XML document, from the simplest method to more complex:
Implicitly create an SVG XML document and add it to the root:
This method uses the "DocFindOrLoad" function of ISVGRoot. This function first checks if the document specified by the resource identifier is already present in the SVG Root object, if so, it returns it otherwise it creates a XML SVG document adds it to the root, load and parses the data specified by the resource identifier and returns it.
function DocFindOrLoad(const aIri: TSVGIri): ISVGXMLDocument;
Example using this method.
uses
BVE.SVG2Types,
BVE.SVG2Intf,
BVE.SVG2Elements.VCL;
...
var
Root: ISVGRoot;
...
Root := TSVGRootVCL.Create;
// Use DocFindOrLoad function passing the resource id to the file
if Root.DocFindOrLoad(TSVGIri.Create(isFile, Filename, '')) = nil then
raise Exception.CreateFmt('Loading %s failed', [Filename]);
Explicitly create an SVG XML document and add it to the root:
uses
BVE.SVG2Intf,
BVE.SVG2Elements.VCL;
...
var
Root: ISVGRoot;
Doc: ISVGXMLDocument;
...
Root := TSVGRootVCL.Create;
// Create document and add to root
Doc := TSVGXMLDocument.Create(nil);
Root.DocAdd(Doc);
// Specify the filename and set doc to active
Doc.FileName := Filename;
Doc.Active := True;
Use the TSVG2Doc component, this method is used by the SVG controls if you assign the "SVGDoc" property to a TSVG2Doc component.
The problem is that a XML SVG document object, in this case represented by TSVG2Doc, is part of the rendering tree and cannot be shared between different SVG Root objects, however, since TXMLDocument is only a wrapper around the actual DOM implementation containing the actual data, the DOM document can be shared.
So in this method a XML SVG document is created specially for the SVG Root object, that shares the DOM Document with SVG2Doc.
In this example we assume there is already a SVG2Doc1 component present on the form.
uses
BVE.SVG2Intf,
BVE.SVG2Doc,
BVE.SVG2Elements.VCL;
...
var
Root: ISVGRoot;
...
Root := TSVGRootVCL.Create;
// Set the filename if not already specified and make active
SVG2Doc1.FileName := Filename;
SVG2Doc1.Active := True;
// Create a new XML SVG document
Doc := Root.CreateSVGXMLDocument(False);
// Copy the id from the source document
Doc.Iri := FSVGDoc.Iri;
// Assign the DOM document from the source document
Doc.DOMDocument := FSVGDoc.DOMDocument;
// Add the document to the root
Root.DocAdd(Doc);
The next thing that is needed for rendering an SVG image is a rendering context. The render context represents a graphics library that is used for the actual drawing of pixels. As explained in the paragraph about render contexts, the SVG control package has a number of different render context implementations that can be used, these are all platform specific.
You select which graphics library to use in the platform specific include file, by enabling one, or in some cases more than one defines, this is explained in paragraph Global defines.
TSVGRenderContextManager
After enabling a render context implementation in the include file, the "TSVGRenderContextManager" class is used to create render context objects. This class is platform specific, so is located in "BVE.SVG2Elements.VCL.pas", and "BVE.SVG2Elements.FMX.pas" and "BVE.SVG2Elements.FPC.pas."
Platform VCL
For VCL, the following class functions are present in TSVGRenderContextManager, to create render contexts:
CreateRenderContextBitmap creates a render context that renders to the supplied bitmap "aBitmap". Some render context implementations support different kinds of render quality, if so you can specify that in the "aQuality" parameter, otherwise this is ignored. If "aPreserveContentBitmap" is True, the SVG image will be rendered over the existing bitmap content, otherwise it will be erased. Preserving the content of the bitmap will involve an extra copy operation, so is slower.
class function CreateRenderContextBitmap(
const aBitmap: TBitmap;
const aQuality: TSVGBufferQuality = bqHighQuality;
const aPreserveContentBitmap: boolean = FALSE): ISVGRenderContext;
The supplied bitmap must be of the correct pixel format, 32 bit, and support alpha channel. To create such a bitmap, the following function of "TSVGRenderContextManager" can be used:
class function CreateCompatibleBitmap(const aWidth, aHeight: integer; const aClear: boolean): TBitmap;
CreateRenderContextDC renders to a device context. A reference to a function that can supply this DC must be supplied in parameter "aProcGetDestHDC". The render context implementation must support rendering to a DC, otherwise this function will throw an exception.
class function CreateRenderContextDC(
aProcGetDestHDC: TSVGGetDestHDCEvent;
const aWidth, aHeight: Integer;
const aQuality: TSVGBufferQuality = bqHighQuality): ISVGRenderContext;
CreateRenderContextWindow renders to a back buffer and through a swap chain process, this back buffer will be presented in the window. For this window, a handle must be supplied in parameter "aWindowHandle". Only render context "SVGDirect2d3D11" supports this kind of rendering.
class function CreateRenderContextWindow(
aWindowHandle: HWND;
const aWidth, aHeight: Integer;
const aQuality: TSVGBufferQuality = bqHighQuality): ISVGRenderContext;
CreateRenderContextCmdList renders to a supplied command list. This is only supported by "SVGGDIP" (GDI+) in which case the command list is a "Metafile" and "SVGDirect2d3D11" in which case the command list is a ID2D1CommandList.
class function CreateRenderContextCmdList(
aCmdList: ISVGRenderContextCmdList;
const aWidth, aHeight: Integer;
const aQuality: TSVGBufferQuality = bqHighQuality;
const aTextFormattingOptions: TSVGTextFormattingOptions = []): ISVGRenderContext;
The supplied command list must be of the compatible with the render context, To create a command list, the following function of "TSVGRenderContextManager" can be used:
class function CreateCmdList: ISVGRenderContextCmdList;
Command lists in Windows are used to send content to a printer. They can also be used as an "Image". The render contexts that support command lists have the following method to draw a command list:
procedure DrawCmdList(aCmdList: ISVGRenderContextCmdList; const aDestRect: TSVGRect);
Platform FPC
For FPC, the functions to create render contexts are more or less the same as for VCL.
class function CreateRenderContextBitmap(
aIntfBitmap: ISVGIntfBitmap;
const aQuality: TSVGBufferQuality = bqHighQuality;
const aPreserveContentBitmap: boolean = FALSE): ISVGRenderContext;
The supplied bitmap is represented by an interface because the bitmap must be compatible with the render context. To create this bitmap interface, the following global function can be used:
function SVGCreateIntfBitmap(const aWidth, aHeight: integer): ISVGIntfBitmap;
CreateRenderContextDC renders to a device context, this is the same as in VCL.
class function CreateRenderContextDC(
aProcGetDestHDC: TSVGGetDestHDCEvent;
const aWidth, aHeight: Integer;
const aQuality: TSVGBufferQuality = bqHighQuality): ISVGRenderContext;
CreateRenderContextWindow is the same as in VCL.
class function CreateRenderContextWindow(
aWindowHandle: HWND;
const aWidth, aHeight: Integer;
const aQuality: TSVGBufferQuality = bqHighQuality): ISVGRenderContext;
CreateRenderContextCmdList is the same as in VCL, GDI+ is not available in FPC, so it can only be used with "SVGDirect2d3D11".
class function CreateRenderContextCmdList(
aCmdList: ISVGRenderContextCmdList;
const aWidth, aHeight: Integer;
const aQuality: TSVGBufferQuality = bqHighQuality;
const aTextFormattingOptions: TSVGTextFormattingOptions = []): ISVGRenderContext;
To create a command list, you can use following function:
class function CreateCmdList: ISVGRenderContextCmdList;
Platform FMX
For FMX, the following class function is used to create a render context that targets an FMX bitmap:
class function CreateRenderContextBitmap(const aBitmap: TBitmap): ISVGRenderContext;
If "SVGGDIP" (GDI+) is selected or "SVGDirect2d3D11" then we can also render to a command list:
class function CreateRenderContextCmdList(
aCmdList: ISVGRenderContextCmdList;
const aWidth, aHeight: Integer;
const aQuality: TSVGBufferQuality = bqHighQuality;
const aTextFormattingOptions: TSVGTextFormattingOptions = []): ISVGRenderContext;
Again, for creating a command list, the following function can be used:
class function CreateCmdList: ISVGRenderContextCmdList;
Example creating a render context
Continuing the example for loading SVG documents in an SVG root, following example creates a render context bases on a bitmap.
uses
BVE.SVG2Types,
BVE.SVG2Intf,
BVE.SVG2Elements.VCL;
...
var
Root: ISVGRoot;
RC: ISVGRenderContext;
Bitmap: TBitmap;
...
Root := TSVGRootVCL.Create;
// Use DocFindOrLoad function passing the resource id to the file
if Root.DocFindOrLoad(TSVGIri.Create(isFile, Filename, '')) = nil then
raise Exception.CreateFmt('Loading %s failed', [Filename]);
// Create a bitmap to render on
Bitmap := TSVGRenderContextManager.CreateCompatibleBitmap(480, 360, True);
// Create a render context
RC := TSVGRenderContextManager.CreateRenderContextBitmap(Bitmap);
The next step is rendering the actual SVG image.
The following lower level procedure is used for rendering the SVG image on a render context. Parameter "aSVGRoot" is an interface to a SVG Root object with one or more active SVG XML documents. "aContext" is the render context to use. "aWidth" and "aHeight" specify the size of the rendered SVG image. "aRenderOptions", "aAutoViewBox", "aAspectRatioAlign", "aAspectRatioMeetOrSlice" are described in paragraph Common properties of SVG components.
procedure SVGRenderToRenderContext(
aSVGRoot: ISVGRoot;
aContext: ISVGRenderContext;
const aWidth, aHeight: TSVGFloat;
const aRenderOptions: TSVGRenderOptions = [sroFilters, sroClippath];
const aAutoViewBox: Boolean = True;
const aAspectRatioAlign: TSVGAspectRatioAlign = arXMidYMid;
const aAspectRatioMeetOrSlice: TSVGAspectRatioMeetOrSlice = arMeet);
If we want to render to a bitmap and don't need to do anything special, the following platform specific procedure can be used. This procedure will create the render context implicitly, so we only have to supply the target bitmap.
procedure SVGRenderToBitmap(aSVGRoot: ISVGRoot; aBitmap: TBitmap;
const aRenderOptions: TSVGRenderOptions = [sroFilters, sroClippath];
const aAutoViewBox: boolean = True;
const aAspectRatioAlign: TSVGAspectRatioAlign = arXMidYMid;
const aAspectRatioMeetOrSlice: TSVGAspectRatioMeetOrSlice = arMeet;
const aQuality: TSVGBufferQuality = bqHighQuality;
const aPreserveContentBitmap: boolean = FALSE); overload;
Continuing the example for creating a render context, following adds the code for rendering the SVG image.
uses
BVE.SVG2Types,
BVE.SVG2Intf,
BVE.SVG2Elements.VCL;
...
var
Root: ISVGRoot;
RC: ISVGRenderContext;
Bitmap: TBitmap;
...
Root := TSVGRootVCL.Create;
// Use DocFindOrLoad function passing the resource id to the file
if Root.DocFindOrLoad(TSVGIri.Create(isFile, Filename, '')) = nil then
raise Exception.CreateFmt('Loading %s failed', [Filename]);
// Create a bitmap to render on
Bitmap := TSVGRenderContextManager.CreateCompatibleBitmap(480, 360, True);
// Create a render context
RC := TSVGRenderContextManager.CreateRenderContextBitmap(Bitmap);
// Render the SVG image
RC.BeginScene;
try
RC.Clear(SVGColorNone);
SVGRenderToRenderContext(
Root,
RC,
Bitmap.Width,
Bitmap.Height,
[sroClippath, sroFilters],
True,
arXMidYMid,
arMeet);
finally
RC.EndScene;
end;
If we want to render the SVG image on a different position on the render context than (0, 0), or for example rotate the SVG image, we can set the transformation matrix on the render context before rendering. The following example renders the image 90 degrees rotated. Note that the renderer is not aware of any transformation on the render context, so we supply the "SVGRenderToRenderContext" procedure with "aWdith" and "aHeight" as if the image was not rotated.
uses
BVE.SVG2Types,
BVE.SVG2Intf,
BVE.SVG2Elements.VCL;
...
var
Root: ISVGRoot;
RC: ISVGRenderContext;
Bitmap: TBitmap;
SaveMatrix: TSVGMatrix;
...
Root := TSVGRootVCL.Create;
// Use DocFindOrLoad function passing the resource id to the file
if Root.DocFindOrLoad(TSVGIri.Create(isFile, Filename, '')) = nil then
raise Exception.CreateFmt('Loading %s failed', [Filename]);
// Create a bitmap to render on rotated 90 degrees
Bitmap := TSVGRenderContextManager.CreateCompatibleBitmap(360, 480, True);
// Create a render context
RC := TSVGRenderContextManager.CreateRenderContextBitmap(Bitmap);
// Render the SVG image
RC.BeginScene;
try
RC.Clear(SVGColorNone);
SaveMatrix := RC.Matrix;
try
RC.MultiplyMatrix(
TSVGMatrix.CreateTranslation(Bitmap.Width, 0));
RC.MultiplyMatrix(
TSVGMatrix.CreateRotation(PI / 2));
SVGRenderToRenderContext(
Root,
RC,
Bitmap.Height,
Bitmap.Width,
[sroClippath, sroFilters],
True,
arXMidYMid,
arMeet);
finally
RC.Matrix := SaveMatrix;
end;
finally
RC.EndScene;
end;
If we just want to render to a bitmap and don't have to do anything special, the example reduces to the following:
uses
BVE.SVG2Types,
BVE.SVG2Intf,
BVE.SVG2Elements.VCL;
...
var
Root: ISVGRoot;
Bitmap: TBitmap;
...
Root := TSVGRootVCL.Create;
// Use DocFindOrLoad function passing the resource id to the file
if Root.DocFindOrLoad(TSVGIri.Create(isFile, Filename, '')) = nil then
raise Exception.CreateFmt('Loading %s failed', [Filename]);
// Create a bitmap to render on
Bitmap := TSVGRenderContextManager.CreateCompatibleBitmap(480, 360, True);
// Render the SVG image
SVGRenderToBitmap(Root, Bitmap);
A command list represents a sequence of commands that can be recorded and played back in a specific graphical framework. The SVG library supports the "Metafile" (EMF) for GDI+ and "ID2D1CommandList" for Direct2D.
It can be used as an "Image", much in the same way that an SVG can be used as an image, in that it is often "scalable".
In some cases (parts of) the command list are transformed to a raster image, of course, when that happens, the command list or parts of it are no longer scalable. This happens for example if SVG filters, clippaths or masks are rendered to the command list.
In following example an SVG is rendered to a command list and then it is rendered on a bitmap as a pattern.
uses
BVE.SVG2Types,
BVE.SVG2Intf,
BVE.SVG2SaxParser,
BVE.SVG2Elements,
BVE.SVG2Elements.VCL;
...
var
Root: ISVGRoot;
CmdList: ISVGRenderContextCmdList;
Bitmap: TBitmap;
Context: ISVGRenderContext;
i, j: Integer;
...
// Render an svg to a command list
// Create a root object
Root := TSVGRootVCL.Create;
if Root.DocFindOrLoad(TSVGIri.Create(isFile, aFilename, '')) = nil then
raise Exception.CreateFmt('Loading %s failed', [aFilename]);
// Create a command list to render on
CmdList := TSVGRenderContextManager.CreateCmdList;
// Create a rendercontext for the command list
Context := TSVGRenderContextManager.CreateRenderContextCmdList(CmdList, 50, 50);
Context.BeginScene;
try
SVGRenderToRenderContext(Root, Context, 50, 50);
finally
Context.EndScene;
end;
// Create a bitmap
FBitmap := TSVGRenderContextManager.CreateCompatibleBitmap(350, 200, True);
// Create a rendercontext for the bitmap
Context := TSVGRenderContextManager.CreateRenderContextBitmap(FBitmap);
// Draw the command list as a pattern on a bitmap
Context.BeginScene;
try
for i := 0 to 3 do
for j := 0 to 6 do
begin
Context.DrawCmdList(CmdList, SVGRect(i*50, j*50, (i+1)*50, (j+1)* 50));
end;
finally
Context.EndScene;
end;
Apart from just printing to paper, you can also create PDF files by printing to a PDF printer.
If the SVG does not contain parts that need to be converted to raster images, then the resulting image in the PDF file is also scalable.
The "Target" column in the render context table contains "Printer" if a render context supports printing.
For printing, first a print job needs to be created, this can be done with class function "CreatePrintJob" of the "TSVGRenderContextManager".
class function CreatePrintJob(
const aJobName: TSVGUnicodeString;
const aQuality: TSVGBufferQuality = bqHighQuality;
const aTextFormattingOptions: TSVGTextFormattingOptions = [])): ISVGPrintJob;
This print job will print to the currently selected printer. You can select a printer using the standard print dialog.
By calling "BeginPage" of ISVGPrintJob, we start a new page. The "width" and "height" of the page needs to be supplied. The function returns a render context.
function BeginPage(const aWidth, aHeight: TSVGFloat): ISVGRenderContext;
Next we can fill this page by rendering to this render context. When we are ready with the page, we call procedure "EndPage" of the ISVGPrintJob.
function procedure EndPage;
Finally, when the PrintJob object is released, then it is send to the printer.
In following example a list of SVG's is printed, each on it's own page.
uses
Vcl.Printers,
BVE.SVG2Types,
BVE.SVG2Intf,
BVE.SVG2SaxParser,
BVE.SVG2Elements,
BVE.SVG2Elements.VCL;
...
procedure TForm1.Print(sl: TStringList);
var
i: Integer;
Root: ISVGRoot;
PrintJob: ISVGPrintJob;
Context: ISVGRenderContext;
begin
// Select a printer
if not PrintDialog1.Execute then
Exit;
// Create a root object
Root := TSVGRootVCL.Create;
// Create a print job
PrintJob := TSVGRenderContextManager.CreatePrintJob('PrintSVG');
for i := 0 to sl.Count - 1 do
begin
// Load the SVG in the root
if Root.DocFindOrLoad(TSVGIri.Create(isFile, sl[i], '')) = nil then
raise Exception.CreateFmt('Loading %s failed', [sl[i]]);
// Render to page
Context := PrintJob.BeginPage(Printer.PageWidth, Printer.PageHeight);
try
Context.BeginScene;
try
SVGRenderToRenderContext(
Root,
Context,
Printer.PageWidth,
Printer.PageHeight,
[sroClippath, sroFilters],
True // scale to page
);
finally
Context.EndScene;
end;
finally
PrintJob.EndPage;
end;
end;
end;
With "custom fonts" is meant, ttf or otf fonts (or compressed versions of these types) that are not installed in de operating system.
SVG fonts are also custom fonts, but these are natively supported by the SVG library.
There are basically three ways to render SVG text with a custom font:
This would be a good approach if we know what custom fonts are needed before the SVG's are parsed, and also if a number of SVG's use the same custom font, because we have to load the font only once.
A new font collection object can be created through the "TSVGRenderContextManager":
class function CreateCustomFontCollection: ISVGCustomFontCollection;
This will only work if a Text layout implementation is specified in the platform specific context settings include file that supports custom font collections, otherwise an exception will be thrown.
These two functions of "ISVGCustomFontCollection" can then be used to add a font to the collection:
procedure LoadFromFile(const aFilename: string);
procedure LoadFromStream(aStream: TStream);
The following example creates a custom font collection, loads it with a custom font. Then, an SVG that references this font by a "font-family" attribute is loaded in a TSVG2Image control. In the "OnAfterParse" handler of TSVG2Image, the custom font collection is registered with the SVG document.
We can only register the font collection with the SVG document after parsing, because the SVG document is created during parsing.
unit Unit1;
interface
uses
Winapi.Windows,
Winapi.Messages,
System.SysUtils,
System.Variants,
System.Classes,
Vcl.Graphics,
Vcl.Controls,
Vcl.Forms,
Vcl.Dialogs,
BVE.SVG2Intf,
BVE.SVG2Control.VCL,
BVE.SVG2Image.VCL;
type
TForm1 = class(TForm)
SVG2Image1: TSVG2Image;
procedure SVG2Image1AfterParse(Sender: TObject);
procedure FormCreate(Sender: TObject);
private
FCustomFontCollection: ISVGCustomFontCollection;
end;
var
Form1: TForm1;
implementation
uses
BVE.SVG2Elements.VCL;
const
Svg =
'<svg width="10cm" height="3cm" viewBox="0 0 1000 300" xmlns="http://www.w3.org/2000/svg" version="1.1">'
+ '<g font-family="Acme" font-size="45" >'
+ '<text x="80" y="150">This font is called Acme-v11-latin-regular.</text>'
+ '<rect x="1" y="1" width="998" height="298" fill="none" stroke="blue" stroke-width="2" />'
+ '</g>'
+ '</svg>';
{$R *.dfm}
procedure TForm1.FormCreate(Sender: TObject);
begin
FCustomFontCollection := TSVGRenderContextManager.CreateCustomFontCollection;
FCustomFontCollection.LoadFromFile('acme-v11-latin-regular.woff');
SVG2Image1.SVG.Text := Svg;
end;
procedure TForm1.SVG2Image1AfterParse(Sender: TObject);
var
FontSource: ISVGFontSource;
begin
if assigned(FCustomFontCollection)
and Supports(SVG2Image1.SVGRoot.Doc, ISVGFontSource, FontSource) then
FontSource.FontCollectionRegister(FCustomFontCollection);
end;
end.
The following SVG specifies a custom font that is loaded on parsing the SVG and automatically added to a custom font collection that in turn is automatically registered with the SVG document.
The "font-face" element, defines the font family name. This must be the same as the family name in the font file.
The "font-face_uri" element specifies by url where the font can be found.
<?xml version="1.0" standalone="no"?>
<svg width="10cm" height="3cm" viewBox="0 0 1000 300" xmlns="http://www.w3.org/2000/svg" version="1.1" xmlns:xlink="http://www.w3.org/1999/xlink">
<defs>
<font-face font-family="Acme">
<font-face-src>
<font-face-uri xlink:href="acme-v11-latin-regular.woff"/>
</font-face-src>
</font-face>
</defs>
<g font-family="Acme" font-size="45" >
<text x="80" y="150">This font is called Acme-v11-latin-regular.</text>
<rect x="1" y="1" width="998" height="298" fill="none" stroke="blue" stroke-width="2" />
</g>
</svg>
In this example the url does not specify a scheme (file:, http:, https:, data:) so a local file is assumed. The url also does not specify an (absolute) path, so the system will either look for this file in the same folder as the SVG (if the SVG is loaded from file), or in the same folder of the application executable (if the SVG is loaded as text or from a stringlist or from a stream).
It is possible to load fonts directly from the internet, for this to work, "SVGInternetAccess" must be enabled in the CompilerSettings.inc file. Also you probably need the libeay32.dll and ssleay32.dll for https and Brotli dll binaries in case of woff2 compressed fonts. However, loading fonts from internet will almost never be practical, so it would be better to download the font and reference the local file.
Another possibility is to embed the entire font file base64 encoded in the url, so it that case you would not need font files separate from the SVG:
<font-face-uri xlink:href="data:font/woff2;base64,d09GMgABAAAAAFWEABAAAAAA8jAAAFUmAAEAAAAAAAAAAAAAAAAAAAAAAAAAAAAAG+FCHIFcBmAA ..."/>
We can also specify a custom font using css, this works basically the same as with the font-face-uri element.
<?xml version="1.0" standalone="no"?>
<svg width="10cm" height="3cm" viewBox="0 0 1000 300" xmlns="http://www.w3.org/2000/svg" version="1.1">
<style type="text/css">
@font-face {
font-family: "Acme";
src: url("acme-v11-latin-regular.woff") format("woff");
}
</style>
<g font-family="Acme" font-size="45" >
<text x="80" y="150">This font is called Acme-v11-latin-regular.</text>
<rect x="1" y="1" width="998" height="298" fill="none" stroke="blue" stroke-width="2" />
</g>
</svg>
It is often necessary to know the bounds of elements in an SVG graphic, for example the size of the overall SVG graphic, or the size and location of individual path, rect, text or other elements for implementing mouse pointer interaction.
The size of an SVG graphic can be defined on the outer SVG through the "width" and "height" attributes, the value of these attributes can be absolute, for example "10cm" or relative, for example "100%". In the later case, the size depends on the container. If no "width" or "height" is specified, "100%" is assumed, so the width would be 100% of the container width and the height would be 100% of the container height. In a web browser the container would be some html element, in the SVG control library this would be TSVG2Control or TSVG2Image.
To calculate the size of an SVG graphic, the following method of ISVGRoot can be used. This function needs the bounds of the SVG graphics container as input in case "width" and/or "height" of the SVG is expressed in percentages:
function CalcIntrinsicSize(const aParentBounds: TSVGRect): TSVGRect;
Continuing the example for rendering to a bitmap, following adds the code calculating the size needed for the bitmap.
uses
BVE.SVG2Types,
BVE.SVG2Intf,
BVE.SVG2Elements.VCL;
...
var
Root: ISVGRoot;
Bitmap: TBitmap;
R: TSVGRect;
...
Root := TSVGRootVCL.Create;
// Use DocFindOrLoad function passing the resource id to the file
if Root.DocFindOrLoad(TSVGIri.Create(isFile, Filename, '')) = nil then
raise Exception.CreateFmt('Loading %s failed', [Filename]);
// Calculate the size of the SVG image
R := Root.CalcIntrinsicSize(SVGRect(0, 0, 480, 360));
// Create a bitmap to render on
Bitmap := TSVGRenderContextManager.CreateCompatibleBitmap(Round(R.Width), Round(R.Height), True);
// Render the SVG image
SVGRenderToBitmap(Root, Bitmap);
The bounds of the elements making up the SVG graphic are known after a rendering pass.
There is a difference how this is done between version 2.3 and version 2.4 of the package:
In version 2.3 of the package, the "sroEvents" must be specified in the RenderOptions. On rendering, a "map" of all visible elements is created, that can be accessed through property "ObjectStateRoot" of ISVGRoot. For details see documentation of version 2.3
In version 2.4 of the package, the bounds are always calculated and can be accessed through the "CacheList" property of ISVGObject. ISVGObject is the interface for elements that have dimensions.
The "CacheList" is used to store rendering information for an element, that can be reused. To explain why a "Cache" is needed, consider the following SVG graphic:
<?xml version="1.0" encoding="UTF-8" standalone="no"?>
<svg version="1" xmlns="http://www.w3.org/2000/svg" xmlns:xlink=
"http://www.w3.org/1999/xlink">
<defs>
<rect id="rect" x="0" y="0"
width="80" height="50" fill="green" stroke="none"/>
</defs>
<use x="20" y="20" xlink:href="#rect" />
<use x="140" y="20" transform="scale(2)"
xlink:href="#rect" />
</svg>
The "rect" element will be rendered twice, through the two "use" elements. From this example it is clear that there are two data structures involved: a document tree, in which the parent of "rect" is the "defs" element and a rendering tree, in which "rect" has two instances, each instance has one of the "use" elements as parent.
So in this case the "rect" element will have two items in its "CacheList", one will contain the rendering info if rendered through the first "use" element, the other if rendered through the second "use".
Below is an example how to get the bounding box of elements in an SVG graphic. In this example, we travel through the document tree and for every element that supports the ISVGObject interface, we draw all instances of its bounding boxes:
procedure PaintObjectBounds(aElement: IXMLNode);
var
i: Integer;
SVGObject: ISVGObject;
Element: ISVGElement;
Cache: ISVGObjectCache;
R: TSVGRect;
begin
if Supports(aElement, ISVGObject, SVGObject) then
begin
for Cache in SVGObject.CacheList do
begin
R :=
Cache.ScreenBBox;
if R.IsUndefined then
Continue;
Canvas.Stroke.Kind
:= TBrushKind.bkSolid;
Canvas.Stroke.Color
:= TAlphaColorRec.Green;
Canvas.Fill.Color :=
TAlphaColorRec.Green;
Canvas.DrawRect(RectF(R.Left, R.Top, R.Right, R.Bottom), 0, 0, [], 1.0);
Canvas.FillText(RectF(R.Left, R.Top, R.Right, R.Bottom),
SVGObject.LocalName, True, 1.0, [], TTextAlign.taLeading,
TTextAlign.taLeading);
end;
end;
for i := 0 to aElement.ChildNodes.Count - 1 do
if Supports(aElement.ChildNodes[i],
ISVGElement, Element) then
PaintObjectBounds(Element);
end;
...
PaintObjectBounds(FRoot.SVG);
...
Mouse pointer events can be generated for elements that have mouse event attributes defined on them. If [sroEvents] is not specified in the RenderOptions of ISVGRoot, than these events are ignored.
The SVG controls have the mouse pointer event functionality built in, on a lower level, the following functions, defined in unit "BVE.SVG2Elements" are used:
function SVGMouseDown(
const aButton: TMouseButton;
const aShift: TShiftState;
const aClientX, aClientY, aScreenX, aScreenY: TSVGFloat;
aSVGRoot: ISVGRoot): Boolean;
function SVGMouseMove(
const aShift: TShiftState;
const aClientX, aClientY, aScreenX, aScreenY: TSVGFloat;
aSVGRoot: ISVGRoot): Boolean;
function SVGMouseUp(
const aButton: TMouseButton;
const aShift: TShiftState;
const aClientX, aClientY, aScreenX, aScreenY: TSVGFloat;
aSVGRoot: ISVGRoot): Boolean;
If a call to one of these functions results in an event being generated, an interface of this event, ISVGEvent, is passed to the event handler that is attached to property "OnEvent" of ISVGRoot and if the root object is hosted in one of the SVG controls, it is passed to the "OnSVGEvent" handler of the control. See example Using mouse events
Internally the bounding boxes that are calculated for the rendering tree, as described in the previous paragraph, are used to roughly determine which elements may be under the mouse pointer. Then, depending on the "pointer-events" attribute, the content of these elements are taken in consideration. For a path element for example, the path is first converted to one or more polygons and then it is determined if the point is inside or outside of the polygons.
A more simple method for finding which element is at a specific point, the function "ObjectAt" can be used. This function is also defined in unit "BVE.SVGElements".
function SVGObjectAt(
aSVGRoot: ISVGRoot;
const aPt: TSVGPoint;
const aIfHitTest: Boolean = True): ISVGObject;
If only certain elements in an SVG graphic need to be found through this method, than you can set the "HitTest" property of these elements (ISVGObject) to "True and pass "True" also to the "aIfHitTest" parameter of the function. If no object is found at the specified point, the function will return "nil".
Following example displays the element type and id that is under the mouse pointer in the form caption, on a mouse-up event.
const
Filename =
'C:\Repository\delphi-svg-control\SVGv240\Img\animated-clock.svg';
procedure TForm1.FormMouseUp(Sender: TObject; Button: TMouseButton;
Shift: TShiftState; X, Y: Integer);
var
SVGObject: ISVGObject;
begin
// Find object at mousepoint
SVGObject := SVGObjectAt(FRoot, SVGPoint(X, Y), False);
if assigned(SVGObject) then
Caption := Format('Localname: %s ID: %s',
[SVGObject.LocalName, SVGObject.ID]);
end;
procedure TForm1.FormPaint(Sender: TObject);
var
Bitmap: TBitmap;
begin
// Create a bitmap to render on
Bitmap :=
TSVGRenderContextManager.CreateCompatibleBitmap(ClientWidth,
ClientHeight, True);
try
// Render the SVG image
SVGRenderToBitmap(FRoot, Bitmap);
// Draw the Bitmap on the canvas
Canvas.Draw(0, 0, Bitmap);
finally
Bitmap.Free;
end;
end;
procedure TForm1.FormShow(Sender: TObject);
begin
FRoot := TSVGRootVCL.Create;
if FRoot.DocFindOrLoad(TSVGIri.Create(isFile, Filename, '')) =
nil then
raise Exception.CreateFmt('Loading %s failed',
[Filename]);
end;
Version 2.4 of the package supports SVG animation and CSS animation and these are synchronized by a system based on SMIL. Animation using javascript is not supported. Another way for animation that was already available in version 2.3, is simply by modifying attributes programmatically and repainting the SVG graphic within a timer event handler. The execution of SVG and CSS animation is basically the same, except that the animation rules can be defined within the SVG graphic itself using the SVG animation elements and/or a CSS style sheet.
The SMIL implementation of the package is mostly based on the publication "Modeling with Time and Events in Computer Animation", Devendra Kalra and Alan H. Barr.
Timed elements and Timed containers
The structure of SMIL, consists of "Timed elements" and "Timed containers", the "Timed container" is the container for "Timed elements" and other child "Timed containers", so this again is a tree structure.
For SVG animation, the timed elements are represented by the "SVG animation elements", for CSS animation the timed elements are represented by the "Key frames".
In the SVG control package, the SVG XML Document contains the "Master time container". If the SVG document contains SVG animation as well as CSS animation, then the master time container has two child time containers, one for the SVG animation elements and one for the CSS key frames.
Calculating frames
Compared with CSS animation, SVG animation is much more complex, because it's behaviour is not only controlled by the progress of time but also by events. These events can be triggered by user interaction, or by state changes of SVG animation elements.
The publication mentioned above offers a the basic algorithm for processing this behaviour. Basically we want to calculate the state of the system at time + delta time, or interval [time] to [next time]. If no events occur in this interval, the new attribute values can be calculated by interpolation and we have a new frame. However, if events occur, the first event that occurs is selected, the new attribute values are calculated by interpolation to [time + first event time], the new state of all timed elements is determined by the behaviour rule of the event and the whole process is repeated for interval [time + first event time] to [next time]. Eventually, if we reach next time, we have a new frame.
The animation in the package is controlled by methods defined by interface "ISVGAnimationTimerTarget" and these are implemented by TSVGRoot. The user of these methods is the TSVG2AnimationTimer component.
procedure DoAnimationTimerStart;
This method initializes the timed containers and prepares the rendering tree for animation.
procedure DoAnimationTimerStop;
This method re-initializes the timed containers, so we are back to the start of the animation.
procedure DoAnimationTimerPause;
This methods halts the calculation of the frames, so the animation is basically frozen. The animation can be paused before the animation is started. This will have the effect that the moment the animation is started, it is immediately frozen.
procedure DoAnimationTimerUnpause;
This will continue the calculation of frames if the animation was paused.
function DoAnimationTimerSync: TSMILSchedulingState;
This will calculate a new frame based on the current system time, measured from the system time of the previous frame. This function returns "ssFrame" if a new frame was calculated or "ssIdle" if nothing has changed. The amount of times this function is called within a second determines the animation frame rate.
function DoAnimationAdvanceFrame(const aDeltaTime: Cardinal): TSMILSchedulingState;
This function can be used to "step through" the animation, the step size must be specified with "aDeltaTime", all timings are in ms. The function returns "ssFrame" if a new frame was calculated or "ssIdle" if nothing has changed.
Objects that have implemented interface "ISVGRootObserver" can be notified of the event of a new frame: "reFrameUpdate", and can then for example repaint themselves. For this they must register themselves with SVG root with the following method:
procedure ObserverRegister(aObserver: ISVGRootObserver);
The following property of ISVGRoot, gets or sets the the elapsed time for the master time container in ms.
property AnimationTime: Cardinal
This can be used to "scroll" through the animation. Normally the animation would be paused first. If we set the animation time in the future, the next frame is calculated based on the interval [current time] to [new time], if the animation is set in the past, the new frame is calculated based on the interval [start time] to [new time], which of course involves a lot more calculations.
To check if animations are present in an SVG Root object, the following functions of ISVGRoot can be used.
To check if there are SMIL animations, use
function HasSMILAnimation: Boolean;
To check if there are CSS animations, use
function HasCSSAnimation: Boolean;
Overall, animation of SVG graphics can consume a lot of system resources, therefore a number of optimizations are added to the rendering procedures in version 2.4. Another big influence on the performance is the render context that is being used.
In animation the SVG graphic needs to be rendered often, typically the goal is about 30 times per second. So it makes sense to try to reuse values that are calculated in a previous frame.
One method is using the SVG object cache, that is mentioned in paragraph Calculating the bounds of the SVG graphic elements to store values that can be reused.
The other method is drawing branches of the rendering tree that don't contain animations to a bitmap buffer, and simply drawing this buffer in subsequent frames in stead of rendering the branch. This functionality can be turned on by adding [sroPersistentBuffers] to the RenderOptions. This can have a significant impact on the performance, specially if the "dead branch" has elements that require operations on pixel level, for example "masks", "clippaths" or "filters".
The render context does the low level rendering of graphics. Some render contexts can use the GPU others are only CPU, this can make a big difference. Sometimes some additional post processing of the bitmap is needed, for example premultiply the pixels, this will bring the performance down. If bitmaps need to transfered from GPU to CPU, this is slow. In some cases particular operations are slow, for example "dashed strokes" are often used in animations but slow on Direct2D.
To compare the different render contexts, a simple 32bit application is used, run without debugging with animation Toy_train_SMIL.svg running with [sroPersistentBuffers] enabled. The requested frames per second is set to 100, then we measure the actual FPC and the processor load.
The measurements only indicate the relative performance between the render contexts and the type of controls. On another computer the results might be totally different. Also in normal situations, we wouldn't set the frame rate to 100, but possibly 30 or so, which would drastically reduce the load on the system. So following table only give a general idea.
| Render context | TSVG2Control | TSVG2WinControl |
|---|---|---|
| SVG2ContextD2D using D3D11 | FPC 65 CPU 7% | FPC 64 CPU 4% |
| SVG2ContextD2D using WIC | FPC 64 CPU 9% | FPC 64 CPU 9% |
| SVG2ContextGP | FPC 64 CPU 14% | FPC 59 CPU 12% |
| SVG2ContextGR32 | FPC 57 CPU 17% | FPC 64 CPU 14% |
| SVG2ContextAgg | FPC 16 CPU 23% | N.A. |
So it seams that in this setup we never get more than 64 FPS, that may be because of the amount of resources windows allocates to the application process. Also, since the animation thread is synchronized with the main thread, we can go no faster than windows messages are being processed.
| Render context | TSVG2Control | TSVG2WinControl |
|---|---|---|
| SVG2ContextD2D using D3D11 | FPC 65 CPU 7% | FPC 64 CPU 6% |
| SVG2ContextD2D using WIC | FPC 64 CPU 11% | FPC 65 CPU 11% |
| SVG2ContextGR32 | FPC 64 CPU 22% | FPC 64 CPU 18% |
| SVG2BGRABitmap | FPC 38 CPU 14% | N.A. |
| SVG2ContextAgg | FPC 16 CPU 25% | N.A. |
| Render context | TSVG2Control | TSVG2WinControl |
|---|---|---|
| SVG2ContextD2D using WIC | FPC 64 CPU 8% | N.A. |
| SVG2ContextFMX | FPC 64 CPU 11% | N.A. |
| SVG2ContextGP | FPC 64 CPU 12% | N.A. |
| SVG2ContextAgg | FPC 17 CPU 24% | N.A. |
| SVG2ContextQuartz | N.A. |
Performance on Android and iOs are not tested, but good performance is not likely there.
Rendering text is the most complex part of SVG rendering. For rendering text, fonts are needed, these have to be available on the system where the SVG image is rendered. If the font is not available on the host system, a different, default font is selected, which sometimes does not result in the image that was intended.
To ensure that an image looks the same on every system, independent of the installed fonts, it is possible to convert text element to path elements. The steps to do this are as follows.
Parse and then render the SVG image with render options [sroTextToPath] enabled.
Make a copy of the SVG root object.
Save the XML strings of SVG XML document of the copied SVG Root object.
Below is a very simple example how this looks in code, another example can be found in the programming examples section.
uses
...
BVE.SVG2Types,
BVE.SVG2Intf,
BVE.SVG2Elements.VCL;
const
svg_text =
'<svg>'
+ '<text font-family="Times new
roman" font-size="24">Text to path example</text>'
+ '</svg>';
procedure TForm1.Button1Click(Sender: TObject);
var
Bitmap: TBitmap;
Root, DestRoot: ISVGRoot;
Doc: ISVGXMLDocument;
begin
Bitmap := TSVGRenderContextManager.CreateCompatibleBitmap(1, 1,
TRUE);
try
Root := TSVGRootVCL.Create;
Doc := Root.CreateSVGXMLDocument(False);
Root.DocAdd(Doc);
Doc.LoadFromXML(svg_text);
Doc.Active := True;
SVGRenderToBitmap(Root, Bitmap, [sroTextToPath]);
DestRoot := Root.CreateCopy;
Memo1.Lines.Assign(DestRoot.Doc.XML);
finally;
Bitmap.Free;
end;
end;
Unit BVE.SVG2Elements.VCL
Save a bitmap as in Png format to stream:
procedure SaveBitmapAsPng(aBitmap: TBitmap; aStream: TStream); overload;
Save a bitmap as in Png format to file:
procedure SaveBitmapAsPng(aBitmap: TBitmap; const aFilename: string); overload;
Save a bitmap as in Jpeg format to stream:
procedure SaveBitmapAsJpg(aBitmap: TBitmap; aStream: TStream); overload;
Save a bitmap as in Jpeg format to file:
procedure SaveBitmapAsJpg(aBitmap: TBitmap; const aFilename: string); overload;
Convert a list of bitmaps to a Windows Icon:
function SVGCreateIcon(aBitmapList, aMaskList: TList): TIcon;
Fill a bitmap with a color:
procedure FillBitmap(aBitmap: TBitmap; const aColor: TSVGColor);
Convert a TAlphaColor (TSVGColor) to a TColor:
function SvgColorToColor(Value: TAlphaColor): TColor;
Convert a TColor to a CSS color:
function ColorToCSSColor(Value: TColor): string;
Convert a TColor to TSVGColor (TAlphaColor):
function ColorToSvgColor(Value: TColor): TSVGColor;
Unit BVE.SVG2Elements.FPC
Save a bitmap as in Png format to stream:
procedure SaveBitmapAsPng(aBitmap: TBitmap; aStream: TStream); overload;
Save a bitmap as in Png format to file:
procedure SaveBitmapAsPng(aBitmap: TBitmap; const aFilename: string); overload;
Save a bitmap as in Jpeg format to stream:
procedure SaveBitmapAsJpg(aBitmap: TBitmap; aStream: TStream); overload;
Save a bitmap as in Jpeg format to file:
procedure SaveBitmapAsJpg(aBitmap: TBitmap; const aFilename: string); overload;
Convert a list of bitmaps to a Windows Icon:
function SVGCreateIcon(aBitmapList, aMaskList: TList): TIcon;
Convert a TSVGColor to a TColor:
function SvgColorToColor(const aValue: TSVGColor): TColor;
Convert a TColor to a TSVGColor:
function ColorToSvgColor(const aValue: TColor): TSVGColor;
The following table lists the supported SVG functionality for version 2.4 of the SVG package. The functionality marked with "Yes" is supported in basis but that doesn't always mean for 100%. If there is a known significant part of functionality missing, it is mentioned in the remark.
The following list indicates the implementation status of "svg elements" in the SVG library.
| SVG Element | Implemented | Type | Remarks |
| <a> | No | The a element is converted to a group element | |
| <altGlyph> | No |
|
|
| <altGlyphDef> | No |
|
|
| <altGlyphItem> | No |
|
|
| <animate> | Yes | ISVGAnimate | Version 2.4 |
| <animateColor> | Yes | TSVGAnimateColor | Version 2.4 |
| <animateMotion> | Yes | ISVGAnimateMotion | Version 2.4 |
| <animateTransform> | Yes | TSVGAnimateTransform | Version 2.4 |
| <circle> | Yes | ISVGCircle |
|
| <color-profile> | No |
|
|
| <cursor> | No |
|
|
| <clipPath> | Yes | ISVGClipPath |
|
| <defs> | Yes | ISVGDefs |
|
| <desc> | Yes | ISVGDesc |
|
| <ellipse> | Yes | ISVGEllipse |
|
| <feBlend> | Yes | ISVGFilterBlend |
|
| <feColorMatrix> | Yes | ISVGFilterColorMatrix |
|
| <feComponentTransfer> | Yes | ISVGFilterComponentTransfer |
|
| <feComposite> | Yes | ISVGFilterComposite |
|
| <feConvolveMatrix> | Yes | ISVGFilterConvolveMatrix |
|
| <feDiffuseLighting> | Yes | ISVGFilterDiffuseLighting |
|
| <feDisplacementMap> | Yes | ISVGFilterDisplacementMap |
|
| <feDistantLight> | Yes | ISVGFilterDistantLight |
|
| <feFlood> | Yes | ISVGFilterFlood |
|
| <feFuncA> | Yes | ISVGFilterFunc |
|
| <feFuncB> | Yes | ISVGFilterFunc |
|
| <feFuncG> | Yes | ISVGFilterFunc |
|
| <feFuncR> | Yes | ISVGFilterFunc |
|
| <feGaussianBlur> | Yes | ISVGFilterGuassianBlur |
|
| <feImage> | Yes | ISVGFilterImage |
|
| <feMerge> | Yes | ISVGFilterMerge |
|
| <feMergeNode> | Yes | ISVGFilterMergeNode |
|
| <feMorphology> | Yes | ISVGFilterMorphology |
|
| <feOffset> | Yes | ISVGFilterOffset |
|
| <fePointLight> | Yes | ISVGFilterPointLight |
|
| <feSpecularLighting> | Yes | ISVGFilterSpecularLighting |
|
| <feSpotLight> | Yes | ISVGFilterSpotlight |
|
| <feTile> | Yes | ISVGFilterTile |
|
| <feTurbulence> | Yes | ISVGFilterTurbulence |
|
| <filter> | Yes | ISVGFilter |
|
| <font> | Yes | ISVGFont |
|
| <font-face> | Yes | ISVGFontFace |
|
| <font-face-format> | Yes | ISVGFontFaceFormat |
|
| <font-face-name> | Yes | ISVGFontFaceName |
|
| <font-face-src> | Yes | ISVGFontFaceSrc |
|
| <font-face-uri> | Yes | ISVGFontFaceUri |
|
| <foreignObject> | No |
|
|
| <g> | Yes | ISVGGroup |
|
| <glyph> | Yes | ISVGGlyph |
|
| <glyphRef> | No |
|
|
| <hkern> | Yes | ISVGHKern |
|
| <image> | Yes | ISVGImage |
|
| <line> | Yes | ISVGLine |
|
| <linearGradient> | Yes | TSVGLinearGradient |
|
| <marker> | Yes | ISVGMarker |
|
| <mask> | Yes | ISVGMask |
|
| <metadata> | No |
|
|
| <missing-glyph> | No | ISVGGlyph is used | |
| <mpath> | Yes | ISVGMPath | Version 2.4 |
| <path> | Yes | ISVGPath |
|
| <pattern> | Yes | ISVGPattern |
|
| <polygon> | Yes | ISVGPolygon |
|
| <polyline> | Yes | ISVGPolyline |
|
| <radialGradient> | Yes | ISVGRadialGradient | Some render contexts do not fully support this, see "Render contexts". |
| <rect> | Yes | ISVGRect |
|
| <script> | No |
|
|
| <set> | Yes | ISVGSet | Version 2.4 |
| <stop> | Yes | ISVGGradientPoint |
|
| <style> | Yes |
|
|
| <svg> | Yes | ISVG |
|
| <switch> | Yes | ISVGSwitch |
|
| <symbol> | Yes | ISVGSymbol |
|
| <text> | Yes | ISVGText |
|
| <textPath> | Yes | ISVGTextPath |
|
| <title> | Yes | ISVGTitle |
|
| <tref> | Yes | ISVGTextRef |
|
| <tspan> | Yes | ISVGSpan |
|
| <use> | Yes | ISVGUse |
|
| <view> | No |
|
|
| <vkern> | Yes | ISVGVKern |
|
This is a list indicates the implementation status of the "presentation attributes" in the SVG control library.
| Attribute | Implemented | Type | Remarks |
| alignment-baseline | No |
|
|
| baseline-shift | Yes | TSVGBaselineShift |
|
| clip-path | Yes | string |
|
| clip-rule | Yes | TSVGFillRule |
|
| clip | Yes | TSVGDimRect |
|
| color-interpolation-filters | Yes | TSVGColorSpace |
|
| color-interpolation | Yes | TSVGColorSpace |
|
| color-profile | No |
|
|
| color-rendering | No |
|
|
| color | Yes | TSVGColor |
|
| cursor | No |
|
|
| direction | Yes | TSVGDirection |
|
| display | Yes | TSVGDisplay |
|
| dominant-baseline | No |
|
|
| enable-background | No |
|
This attribute is to be removed from the SVG specs. and is replaced by the "isolation" attribute |
| fill-opacity | Yes | TSVGFloat |
|
| fill-rule | Yes | TSVGFillRule |
|
| fill | Yes | TSVGPaint |
|
| filter | Yes | string |
|
| flood-color | Yes | TSVGPaint |
|
| flood-opacity | Yes | TSVGFloat |
|
| font-family | Yes | TFontName |
|
| font-size-adjust | No |
|
|
| font-size | Yes | TSVGFontSize |
|
| font-stretch | Yes | TSVGFontStretch |
|
| font-style | Yes | TSVGFontStyle |
|
| font-variant | Yes | TSVGFontVariant |
|
| font-weight
|
Yes | TSVGFontWeight |
|
| glyph-orientation-horizontal
|
No
|
|
|
| glyph-orientation-vertical
|
No
|
|
|
| image-rendering
|
No
|
|
|
| isolation | Yes | TSVGIsolationMode |
|
| Kerning
|
No
|
|
|
| letter-spacing | Yes | TSVGSpacing |
|
| lighting-color | Yes | TSVGPaint |
|
| marker | Yes | string |
|
| marker-start | Yes | string |
|
| marker-mid | Yes | string |
|
| marker-end | Yes | string |
|
| mask | Yes
|
string
|
|
| opacity | Yes | TSVGFloat |
|
| overflow | Yes | TSVGOverflow |
|
| pointer-events | Yes | TSVGPointerEventsType |
|
| shape-rendering
|
No
|
|
|
| stop-color | Yes | TSVGPaint
|
|
| stop-opacity | Yes | TSVGFloat
|
|
| stroke | Yes | TSVGPaint |
|
| stroke-opacity | Yes | TSVGFloat |
|
| stroke-width | Yes | TSVGDimension |
|
| stroke-linecap | Yes | TSVGStrokeCap |
|
| stroke-linejoin | Yes | TSVGStrokeJoin |
|
| stroke-miterlimit | Yes | TSVGFloat
|
|
| stroke-dasharray | Yes | TSVGDimArray |
|
| stroke-dashoffset | Yes | TSVGDimension |
|
| text-anchor | Yes | TSVGTextAnchor |
|
| text-decoration | Yes
|
TSVGTextDecoration
|
|
| text-rendering | No |
|
|
| unicode-bidi | Yes | TSVGUnicodeBidi
|
|
| visibility | Yes | TSVGVisibility |
|
| word-spacing
|
No
|
|
|
| writing-mode | Yes | TSVGWritingMode |
|
This is a list indicates the implementation status of the "SVG events" in the SVG control library.
| Event name | Implemented | Type | Remarks |
| onfocusin | No | UIEvent | |
| onfocusout | No | UIEvent | |
| onactivate | No | UIEvent | |
| onclick | Yes | MouseEvent | |
| onmousedown | Yes | MouseEvent | |
| onmouseup | Yes | MouseEvent | |
| onmouseover | Yes | MouseEvent | |
| onmousemove | Yes | MouseEvent | |
| onmouseout | Yes | MouseEvent | |
| DOMSubtreeModified | No | MutationEvent | |
| DOMNodeInserted | No | MutationEvent | |
| DOMNodeRemoved | No | MutationEvent | |
| DOMNodeRemovedFromDocument | No | MutationEvent | |
| DOMNodeInsertedIntoDocument | No | MutationEvent | |
| DOMAttrModified | No | MutationEvent | |
| DOMCharacterDataModified | No | MutationEvent | |
| onload | No | none | |
| onunload | No | none | |
| onabort | No | none | |
| onerror | No | none | |
| onresize | No | none | |
| onscroll | No | none | |
| onzoom | No | none | |
| onbegin | Yes | none | |
| onend | Yes | none | |
| onrepeat | Yes | none |
| Selector types | Implemented |
| * (All) | Yes |
| <element> | Yes |
| Selectors |
|
| . (Class) | Yes |
| # (ID) | Yes |
| Attribute | Yes |
| PseudoClass | Yes |
| PseudoClassTypes |
|
| FirstChild | Yes |
| LastChild (not possible with the sax-parser)
|
No |
| NthChild | Yes |
| Language | Yes |
| others... | No |
| Attribute evaluators |
|
| Name only | Yes |
| = (Equal) | Yes |
| ~= (Contains word) | Yes |
| |= (Begins with word) | Yes |
| ^= (Begins with part of word) | Yes |
| $= (Ends with word) | Yes |
| *= (Contains part of word) | Yes |
| others... | No |
| Combinators |
|
| (Descendant) | Yes |
| > (Direct descendant) | Yes |
| + (Adjacent) | Yes |
| ~ (Preceding) | Yes |
| others... | No |
| Properties |
|
| See list of attributes |
|
Here are some examples on how to use the package for rendering and modifying SVG graphics programmatically.
The source code for these examples can be found in Examples\ExamplesFromDoc.
Put a TSVG2Image on a form.
In the "OnCreate" event handler of the form put the following (replace.. with a valid path to the img folder)
procedure TForm1.FormCreate(Sender: TObject);
begin
SVG2Image1.Filename := '..\Img\Butterfly.svg';
end;
Put a TSVG2Image on a form and set property "Align" of the SVG2Image1 to "alClient".
For Delphi VCL set the "DoubleBuffered" property of the form to "True", to surpress flicker.
Put a TTimer on the form.
Add the following code to the unit:
const
svg_clock =
'<svg xmlns="http://www.w3.org/2000/svg" version="1.1"'
+ ' viewBox="0 0 200 80">'
+ '<g font-family="courier new" font-size="24" text-anchor="middle">'
+ '<text x="100" y="30" fill="blue" >%s</text>'
+ '<text x="100" y="60" fill="blue" >%s</text>'
+ '</g>'
+ '<rect x="1" y="1" width="198" height="78" fill="none" stroke="blue" stroke-width="2" />'
+ '</svg>';
procedure TForm1.Timer1Timer(Sender: TObject);
begin
SVG2Image1.SVG.Text := Format(svg_clock, [DateToStr(Now), TimeToStr(Now)]);
SVG2Image1.Repaint;
end;
Put a TSVG2Image on a form and set property "Align" of the SVG2Image1 to "alClient".
For Delphi VCL set the "DoubleBuffered" property of the form to "True", to surpress flicker.
Create an "OnCreate" handler on the form.
Add the following code to the unit.
uses
BVE.SVG2Types;
const
// Filter borowed from here: http://luxor-xul.sourceforge.net/talk/jug-nov-2002/slides.html
svg_filter = '<filter id="%s" width="%s" height="%s">%s</filter>';
svg_filter_gaussian =
'<feGaussianBlur in="%s" result="%s" stdDeviation="%d" />';
svg_filter_offset =
'<feOffset in="%s" result="%s" dx="%d" dy="%d" />';
svg_filter_composite =
'<feComposite in="%s" in2="%s" result="%s" operator="%s" />';
svg_filter_spec_light =
'<feSpecularLighting in="%s" result="%s"'
+ ' surfaceScale="%d" specularConstant="%d" specularExponent="%d"'
+ ' kernelUnitLength="1" lighting-color = "%s">%s</feSpecularLighting>';
svg_filter_light_distant =
'<feDistantLight azimuth="%d" elevation="%d" />';
svg_filter_text =
'<svg>'
+ '%s'
+ '<g font-size="100" font-weight="bold">'
+ '<text x="20" y="320" fill="%s" filter="url(#myFilter)">%s</text>'
+ '</g>'
+ '</svg>';
procedure TForm1.FormCreate(Sender: TObject);
var
Filter: string;
begin
SVG2Image1.RenderOptions := [sroFilters, sroClippath];
Filter :=
Format(svg_filter, ['myFilter', '120%', '150%',
Format(svg_filter_gaussian, ['SourceAlpha', 'gauss1', 6])
+ Format(svg_filter_offset, ['gauss1', 'offset', 5, 5])
+ Format(svg_filter_composite, ['SourceGraphic', 'offset', 'comp1', 'over'])
+ Format(svg_filter_gaussian, ['SourceAlpha', 'gauss2', 2])
+ Format(svg_filter_spec_light, ['gauss2', 'spec', -3, 1, 16, 'white',
Format(svg_filter_light_distant, [45, 45])
])
+ Format(svg_filter_composite, ['spec', 'SourceGraphic', 'comp2', 'in'])
+ Format(svg_filter_composite, ['comp2', 'comp1', 'comp3', 'over'])
]);
SVG2Image1.SVG.Text := Format(svg_filter_text, [filter, 'red', 'SVG rocks!']);
end;
The TSVG2Graphic class is derived from TGraphic, so you can use it in a standard (Delphi or FPC) TImage object.
Put a TImage object on a form.
Set the "Align" property of the Image1 object to "alClient".
Set the "Stretch" property of the Image1 object to "True"
Put the following code in the "OnCreate" handler of the form (replace .. with a valid path to the img folder):
uses
{$IFnDEF FPC}
BVE.SVG2Graphic.VCL;
{$ELSE}
BVE.SVG2Graphic.FPC;
{$ENDIF}
procedure TForm1.FormCreate(Sender: TObject);
var
Graphic: TSVG2Graphic;
begin
Graphic := TSVG2Graphic.Create;
try
Graphic.LoadFromFile('..\Img\Butterfly.svg');
Image1.Picture.Assign(Graphic);
finally
Graphic.Free;
end;
end;
Here is an example how to load an SVG graphic from file, parse it and render it to a bitmap.
For FPC Lazarus, there is a small difference, we render to an interface to a bitmap in stead of to a bitmap directly. This has to do with differences in widget set implementations.
Put a TButton on a form and put a TOpenFIle dialog object on the form.
On the Button1 "OnClick" event handler put the following.
Add the following code to the unit.
uses
{$IFnDEF FPC}
BVE.SVG2Elements.VCL,
{$ELSE}
BVE.SVG2Elements.FPC,
{$ENDIF}
BVE.SVG2Intf,
BVE.SVG2Types,
BVE.SVG2SaxParser;
procedure TfrmRenderProgrammatically.Button1Click(Sender: TObject);
{$IFnDEF FPC}
var
FileName: string;
SVGParser: TSVGSaxParser;
SVGRoot: ISVGRoot;
Bitmap: TBitmap;
R: TSVGRect;
begin
// Code for Delphi VCL
if OpenDialog1.Execute then
begin
FileName := OpenDialog1.FileName;
// Create a root to store the SVG rendering tree
SVGRoot := TSVGRootVcl.Create;
// Create a SAX parser instance
SVGParser := TSVGSaxParser.Create(nil);
try
// Parse SVG document and build the rendering tree
SVGParser.Parse(FileName, SVGRoot);
// Create a bitmap
Bitmap := TBitmap.Create;
try
Bitmap.PixelFormat := TPixelFormat.pf32bit; // 32bit bitmap
Bitmap.AlphaFormat := TAlphaFormat.afDefined; // Enable alpha channel
R := SVGRoot.CalcIntrinsicSize(SVGRect(0, 0, Width, Height)); // Calc size of SVG Graphic, passing the height of the container (Form)
Bitmap.SetSize(Round(R.Width), Round(R.Height)); // Set the bitmap size
Bitmap.Canvas.Brush.Color := clNone; // Fill background with transparent
Bitmap.Canvas.FillRect(Rect(0, 0, Bitmap.Width, Bitmap.Height));
// Render the SVG onto the bitmap
SVGRenderToBitmap(
SVGRoot, // The root containing the rendering tree
Bitmap // The destination bitmap
);
// Do something with the bitmap...
Canvas.Draw(0, 0, Bitmap);
finally
Bitmap.Free;
end;
finally
SVGParser.Free;
end;
end;
end;
{$ELSE}
var
FileName: string;
SVGParser: TSVGSaxParser;
SVGRoot: ISVGRoot;
IntfBitmap: ISVGIntfBitmap;
Bitmap: TBitmap;
begin
// Code for FPC Lazarus
if OpenDialog1.Execute then
begin
FileName := OpenDialog1.FileName;
// Create a root to store the SVG rendering tree
SVGRoot := TSVGRootFpc.Create;
// Create a SAX parser instance
SVGParser := TSVGSaxParser.Create(nil);
try
// Parse SVG document and build the rendering tree
SVGParser.Parse(FileName, SVGRoot);
// Create an interface bitmap.
// Because of differences in widget set implementations we cannot
// render to a bitmap directly, but must use an interface with the
// appropriate implementation.
IntfBitmap := SVGCreateIntfBitmap(480, 320);
// Render the SVG onto the interface bitmap
SVGRenderToBitmap(
SVGRoot, // The root containing the rendering tree
IntfBitmap // The destination bitmap
);
// Create a bitmap from the interface bitmap
Bitmap := IntfBitmap.CreateBitmap;
try
// Do something with the bitmap...
Canvas.Draw(30, 30, Bitmap);
finally
Bitmap.Free;
end;
finally
SVGParser.Free;
end;
end;
end;
{$ENDIF}
Put a TSVG2Image on a form and set property "Align" of the SVG2Image1 to "alClient".
For Delphi VCL set the "DoubleBuffered" property of the form to "True", to surpress flicker.
Create an "OnCreate" and an "OnKeyDown" handler on the form.
Add the following code to the unit.
uses
BVE.SVG2Intf;
const
svg_text =
'<svg viewBox="0 0 200 80">'
+ '<g font-family="courier new" text-anchor="middle">'
+ '<text id="text1" x="100" y="30" font-size="16" fill="blue" ></text>'
+ '<text id="text2" x="100" y="60" font-size="24" fill="red" ></text>'
+ '</g>'
+ '<rect x="1" y="1" width="198" height="78" fill="none" stroke="blue" stroke-width="2" />'
+ '</svg>';
procedure TForm1.FormCreate(Sender: TObject);
begin
SVG2Image1.SVG.Text := svg_text;
end;
procedure TForm1.FormKeyDown(Sender: TObject; var Key: Word;
Shift: TShiftState);
var
Element: ISVGElement;
ShiftValue: string;
begin
// Find element with id = 'text1'
Element := SVG2Image1.SVGRoot.Element['text1'];
if assigned(Element) then
begin
ShiftValue := '';
if ssShift in Shift then
ShiftValue := ShiftValue + '[Shift]';
if ssAlt in Shift then
ShiftValue := ShiftValue + '[Alt]';
if ssCtrl in Shift then
ShiftValue := ShiftValue + '[Ctrl]';
Element.Text := ShiftValue;
end;
// Find element with id = 'text2'
Element := SVG2Image1.SVGRoot.Element['text2'];
if assigned(Element) then
begin
Element.Text := IntToStr(Key);
end;
SVG2Image1.Repaint;
end;
Sometimes you need to evaluate all nodes in an SVG graphic.
The following code traverses the DOM tree and outputs the structure to a memo.
Put a TSVG2Image on a form.
Put a TMemo on the form.
Add an "OnCreate" event handler to the form.
Add an "OnAfterParse" event handler to the SVG2Image1 object.
Add the following code to the unit:
uses
...
{$IFnDEF FPC}
XML.XMLIntf;
{$ELSE}
BVE.SVG2Types;
{$ENDIF}
type
TForm1 = class(TForm)
SVG2Image1: TSVG2Image;
Memo1: TMemo;
procedure FormCreate(Sender: TObject);
procedure SVG2Image1AfterParse(Sender: TObject);
private
procedure DoNode(aLevel: integer; aNode: IXMLNode);
end;
var
Form1: TForm1;
implementation
{$R *.dfm}
uses
BVE.SVG2Intf;
const
svg_text =
'<svg viewBox="0 0 200 80">'
+ '<g font-family="courier new" text-anchor="middle">'
+ '<text id="text1" x="100" y="30" font-size="16" fill="blue" >Blue</text>'
+ '<text id="text2" x="100" y="60" font-size="24" fill="red" >Red</text>'
+ '</g>'
+ '<rect x="1" y="1" width="198" height="78" fill="none" stroke="blue" stroke-width="2" />'
+ '</svg>';
type
TOnNodeEvent = procedure(aLevel: integer; aNode: IXMLNode) of object;
procedure Traverse(aNode: IXMLNode; aLevel: integer; aProcNode: TOnNodeEvent);
var
i: integer;
begin
aProcNode(aLevel, aNode);
for i := 0 to aNode.ChildNodes.Count - 1 do
Traverse(aNode.ChildNodes[i], aLevel + 1, aProcNode);
end;
procedure TForm1.DoNode(aLevel: integer; aNode: IXMLNode);
var
Info: string;
begin
Info := '<' + aNode.LocalName + '>';
if aNode.HasAttribute('id') then
Info := Info + ' id: ' + aNode.Attributes['id'];
Memo1.Lines.Add(StringOfChar(' ', aLevel*4) + Info);
end;
procedure TForm1.FormCreate(Sender: TObject);
begin
SVG2Image1.SVG.Text := svg_text;
end;
procedure TForm1.SVG2Image1AfterParse(Sender: TObject);
begin
Memo1.Clear;
{$IFnDEF FPC}
Traverse(SVG2Image1.SVGRoot.SVG, 0, DoNode);
{$ELSE}
Traverse(SVG2Image1.SVGRoot.SVG, 0, @DoNode);
{$ENDIF}
end;
The following example changes the "transform" attribute of a group element.
For Delphi VCL set the "DoubleBuffered" property of the form to "True", to surpress flicker.
Put a TSVG2Image on a form and set property "Align" of the SVG2Image1 to "alClient".
Put a TTimer on the form.
Add an "OnCreate" event handler to the form.
Add an "OnAfterParse" event handler to the SVG2Image1 object.
Add an "OnTimer" event handler on the Timer1 object.
Set the folowing properties of Timer1:
"Enabled = False"
"Interval = 25"
Add the following code to the unit:
type
TForm1 = class(TForm)
SVG2Image1: TSVG2Image;
Timer1: TTimer;
procedure FormCreate(Sender: TObject);
procedure SVG2Image1AfterParse(Sender: TObject);
procedure Timer1Timer(Sender: TObject);
private
t: integer;
end;
var
Form1: TForm1;
implementation
{$R *.dfm}
uses
BVE.SVG2Intf;
const
svg_transform =
'translate(%3.2f,%3.2f) rotate(%3.2f)';
svg_orbit =
'<svg width="200" height="200" viewBox="0 0 200 200">'
+ '<ellipse cx="100" cy="100" rx="100" ry="100" fill="none" stroke="blue" stroke-width="2" />'
+ '<g id="g1">'
+ '<circle cx="0" cy="0" r="20" fill="none" stroke="blue" stroke-width="2" />'
+ '<text x="0" y="12" text-anchor="middle" font-size="36" fill="blue" >A</text>'
+ '</g>'
+ '</svg>';
procedure TForm1.FormCreate(Sender: TObject);
begin
SVG2Image1.SVG.Text := svg_orbit;
end;
procedure TForm1.SVG2Image1AfterParse(Sender: TObject);
begin
t := 0;
Timer1.Enabled := True;
end;
procedure TForm1.Timer1Timer(Sender: TObject);
var
Element: ISVGElement;
A1, A2, Ar: Double;
begin
Element := SVG2Image1.SVGRoot.Element['g1'];
if assigned(Element) then
begin
A1 := 360*(t mod 100)/100;
Ar := A1*PI/180;
A2 := -A1*100/20;
Element.Attributes['transform'] :=
Format(svg_transform, [100+80*Cos(Ar), 100+80*Sin(Ar), A2]);
end;
Inc(t);
SVG2Image1.Repaint;
end;
In SVG there are three ways to define style:
<rect width="50" height="50" fill="red"/><style type="text/css">
rect {fill: red; stroke: none;}
</style>
<rect width="50" height="50" /><rect width="50" height="50" style="fill: red; stroke: none;"/>The priority in which style is evaluated is 3, then 2, then 1, so inline style overrules style sheet style which in turn overrules the attribute style.
The following example demonstrates setting style.
Put a TSVG2Image on a form and set property "Align" of the SVG2Image1 to "alClient".
Add an "OnCreate" event handler to the form.
Add an "OnClick" event handler to the SVG2Image1 object.
Add the following code to the unit:
uses
BVE.SVG2Intf;
const
svg_style1 =
' text {'
+ ' font-family: "courier new";'
+ ' font-size: 24;'
+ ' }';
svg_style2 =
' text {'
+ ' font-family: "arial";'
+ ' font-size: 16;'
+ ' }';
svg_text =
'<svg viewBox="0 0 200 80">'
+ '<style id="stylesheet" type="text/css">'
+ svg_style1
+ '</style>'
+ '<g text-anchor="middle">'
+ '<text id="text1" x="100" y="30" fill="blue" >Blue</text>'
+ '<text id="text2" x="100" y="60" fill="red" >Red</text>'
+ '</g>'
+ '<rect x="1" y="1" width="198" height="78" fill="none" stroke="blue" stroke-width="2" />'
+ '</svg>';
procedure TForm1.FormCreate(Sender: TObject);
begin
SVG2Image1.SVG.Text := svg_text;
end;
procedure TForm1.SVG2Image1Click(Sender: TObject);
var
Element: ISVGElement;
begin
// Change inline style (highes priority)
Element := SVG2Image1.SVGRoot.Element['text2'];
if assigned(Element) then
Element.Attributes['style'] := 'font-family: "Times New Roman"; font-size: 24';
// Change style sheet (medium priority)
Element := SVG2Image1.SVGRoot.Element['stylesheet'];
if assigned(Element) then
Element.Text := svg_style2;
// Change attribute (lowest priority, this will have no effect)
Element := SVG2Image1.SVGRoot.Element['text1'];
if assigned(Element) then
Element.Attributes['font-family'] := 'Georgia';
SVG2Image1.Repaint;
end;
The following example shows how to add or remove elements.
Put a TSVG2Image on a form and set property "Align" of the SVG2Image1 to "alClient".
Add an "OnCreate" event handler to the form.
Add an "OnClick" event handler to the SVG2Image1 object.
Add the following code to the unit:
type
TForm1 = class(TForm)
SVG2Image1: TSVG2Image;
procedure SVG2Image1Click(Sender: TObject);
procedure FormCreate(Sender: TObject);
private
FStep: integer;
public
{ Public declarations }
end;
var
Form1: TForm1;
implementation
{$R *.dfm}
uses
{$IFnDEF FPC}
XML.XMLIntf,
{$ENDIF}
BVE.SVG2Types,
BVE.SVG2Elements,
BVE.SVG2Intf;
procedure TForm1.FormCreate(Sender: TObject);
begin
FStep := 0;
end;
procedure TForm1.SVG2Image1Click(Sender: TObject);
var
Node: IXMLNode;
Doc: ISVGXMLDocument;
begin
case FSTep of
0: begin
SVG2Image1.SVGRoot.Clear;
Doc := SVG2Image1.SVGRoot.CreateSVGXMLDocument;
SVG2Image1.SVGRoot.DocAdd(Doc);
Node := Doc.DocumentElement;
Node.Attributes['width'] := '10cm';
Node.Attributes['height'] := '8cm';
Node.Attributes['viewBox'] := '0 0 100 80';
Caption := 'SVG element created';
Inc(FStep);
end;
1: begin
Node := SVG2Image1.SVGRoot.SVG.AddChild(el_rect, ns_uri_svg);
Node.Attributes['id'] := 'rect';
Node.Attributes['x'] := 0;
Node.Attributes['y'] := 0;
Node.Attributes['width'] := 100;
Node.Attributes['height'] := 80;
Node.Attributes['style'] := 'fill: yellow; stroke: blue;';
Caption := 'Rect element created';
Inc(FStep);
end;
2: begin
Node := SVG2Image1.SVGRoot.SVG.AddChild(el_ellipse, ns_uri_svg);
Node.Attributes['cx'] := 50;
Node.Attributes['cy'] := 40;
Node.Attributes['rx'] := 50;
Node.Attributes['ry'] := 40;
Node.Attributes['style'] := 'fill: none; stroke: red;';
Caption := 'Ellipse element created';
Inc(FStep);
end;
3: begin
Node := SVG2Image1.SVGRoot.SVG.AddChild(el_text, ns_uri_svg);
Node.Attributes['x'] := 50;
Node.Attributes['y'] := 45;
Node.Attributes['text-anchor'] := 'middle';
Node.Attributes['style'] := 'font-family: "times"; font-size: 24; fill: red;';
Node.Text := 'Ready...';
Caption := 'Text element created';
Inc(FStep);
end;
4: begin
Node := SVG2Image1.SVGRoot.Element['rect'];
if assigned(Node) then
SVG2Image1.SVGRoot.SVG.ChildNodes.Remove(Node);
Caption := 'Rect element removed';
Inc(FStep);
end;
5: begin
SVG2Image1.SVGRoot.SVG.ChildNodes.Clear;
Caption := 'SVG child list cleared';
FStep := 1;
end;
end;
SVG2Image1.Repaint;
end;
Apart from adding elements one by one your can also add multiple elements at once to the ChildList of a node.
Method "AddFragment" of ISVGElement allows you to parse an xml fragment and add the result to the Childlist of the element.
Put a TSVG2Image on a form.
Add an "OnClick" event handler to the SVG2Image1 object.
Add the following code to the unit:
uses
BVE.SVG2Intf;
const
svg_text =
'<svg viewBox="0 0 200 80">'
+ '<g text-anchor="middle">'
+ '<rect x="20" y="20" width="160" height="40" fill="#101010" stroke="#CCCCCC" stroke-width="2" />'
+ '<text id="text" x="100" y="45" fill="white" >Click me...</text>'
+ '</g>'
+ '<rect x="1" y="1" width="198" height="78" fill="none" stroke="blue" stroke-width="1" />'
+ '</svg>';
procedure TForm1.FormCreate(Sender: TObject);
begin
SVG2Image1.SVG.Text := svg_text;
end;
procedure TForm1.SVG2Image1Click(Sender: TObject);
var
Element: ISVGElement;
begin
Element := SVG2Image1.SVGRoot.Element['text'];
if assigned(Element) then
begin
Element.ChildNodes.Clear;
Element.AddFragment('<tspan fill="yellow">Button <tspan fill="red" font-weight="bold" text-decoration="underline">clicked!</tspan></tspan>');
SVG2Image1.Repaint;
end;
end;
uses
BVE.SVG2Types,
BVE.SVG2Intf;
procedure TForm1.SVG2Image1MouseDown(Sender: TObject; Button: TMouseButton;
Shift: TShiftState; X, Y: Integer);
var
SVGObject: ISVGObject;
begin
SVGObject := SVG2Image1.ObjectAtPt(SVGPoint(X, Y), FALSE);
if assigned(SVGObject) then
Caption := SVGObject.LocalName + ' id:' + SVGObject.ID
else
Caption := 'No object';
end;
The following example shows how to use SVGpointer events.
The mouse event that you want to catch must be defined in the SVG graphic.
Put a TSVG2Image on a form.
Set property "Align" of the SVG2Image1 to "alClient".
Set property "RenderOoptions" to "[sroClippath,sroEvents]"
Add an "OnCreate" event handler to the form,.
Add an "OnSVGEvent" event handler to the SVG2Image1 object.
Add the following code to the unit.
All info linked to the event will be accessible through the ISVGEvent interface, which is passed to the event handler.
uses
...
BVE.SVG2Intf;
type
TfrmMouseEvents = class(TForm)
SVG2Image1: TSVG2Image;
procedure SVG2Image1SVGEvent(Sender: TObject; aSVGRoot: ISVGRoot;
aEvent: ISVGEvent; const aValue: string);
procedure FormCreate(Sender: TObject);
private
{ Private declarations }
public
{ Public declarations }
end;
var
frmMouseEvents: TfrmMouseEvents;
implementation
{$R *.dfm}
uses
BVE.SVG2Types;
const
svg_events =
'<svg width="6cm" height="5cm" viewBox="0 0 600 500"'
+ ' xmlns="http://www.w3.org/2000/svg" version="1.1"'
+ ' xmlns:xlink="http://www.w3.org/1999/xlink">'
+ '<defs>'
+ '<ellipse id="ellipse_large" cx="300" cy="250" rx="300" ry="200" />'
+ '</defs>'
+ '<use id="use_back" onmouseover="MouseOver!" onmouseout="MouseOut!" onmousemove="MouseMove!" fill="red" stroke="black" stroke-width="1" xlink:href="#ellipse_large" />'
+ '<use id="use_left" onmouseover="MouseOver!" onmouseout="MouseOut!" onmousemove="MouseMove!" fill="green" stroke="black" stroke-width="4" transform="translate(-50,250) scale(0.25)" xlink:href="#ellipse_large" />'
+ '<use id="use_right" onmouseover="MouseOver!" onmouseout="MouseOut!" onmousemove="MouseMove!" fill="blue" stroke="black" stroke-width="4" transform="translate(500,250) scale(0.25)" xlink:href="#ellipse_large" />'
+ '</svg>';
procedure TfrmMouseEvents.FormCreate(Sender: TObject);
begin
SVG2Image1.SVG.Text := svg_events;
end;
procedure TfrmMouseEvents.SVG2Image1SVGEvent(Sender: TObject;
aSVGRoot: ISVGRoot; aEvent: ISVGEvent; const aValue: string);
var
Info: string;
MouseEvent: ISVGMouseEvent;
begin
if aEvent.EventType <> etNone then
begin
// Only the eventtypes defined in the SVG will be catched!
Info := aEvent.CurrentTarget.LocalName + ' id: ' + aEvent.CurrentTarget.ID + ' event: ';
case aEvent.EventType of
etClick:
Info := Info + 'click';
etMouseDown:
Info := Info + 'mouseDown';
etMouseUp:
Info := Info + 'mouseUp';
etMouseOut:
Info := Info + 'mouseOut';
etMouseMove:
Info := Info + 'mouseMove';
etMouseOver:
Info := Info + 'mouseOver';
end;
if Supports(aEvent, ISVGMouseEvent, MouseEvent) then
Info := Info + Format(' x = %3.1f y = %3.1f', [MouseEvent.ScreenX, MouseEvent.ScreenY]);
end else
Info := '';
Caption := Info;
end;
The following example shows how to load files from internet.
Requirements for downloading files directly from the internet:
The example loads SVG files from the SVG1.1 test suite and loads the corresponding Png file and then displays them side by side.
To enable loading files from internet the define "SVGInternetAccess" must be enabled in include file "Common\CompilerSettings.inc".
Put a TSVG2Image on a form.
Next to it, put a TImage control on the form.
Set width = 480 and height = 360 on both controls.
Put a TButton on the form.
Add an "OnCreate" event handler to the form.
Add an "OnDestroy" event handler to the form.
Add an "OnClick" event handler to the Button1 object.
Add the following code to the unit:
type
TForm1 = class(TForm)
SVG2Image1: TSVG2Image;
Image1: TImage;
Button1: TButton;
procedure FormCreate(Sender: TObject);
procedure FormDestroy(Sender: TObject);
procedure Button1Click(Sender: TObject);
private
FStep: integer;
Fsl: TStringList;
FPath: string;
public
{ Public declarations }
end;
var
Form1: TForm1;
implementation
{$R *.dfm}
uses
BVE.SVG2SaxParser,
BVE.SVG2Types,
PngImage;
procedure TForm1.Button1Click(Sender: TObject);
var
p: integer;
Filename: string;
MemStream: TMemoryStream;
Png: TPngImage;
begin
if FStep >= Fsl.Count then
FStep := 0;
if FStep < Fsl.Count then
begin
FileName := Fsl[FStep];
Caption := FileName;
try
// Load the SVG file
SVG2Image1.FileName := FPath + 'svg/' + FileName;
// Load the corresponding Png file
MemStream := TMemoryStream.Create;
try
p := Pos('.', FileName);
Png := TPngImage.Create;
try
TSVGSaxParser.LoadFromInternet(FPath + 'png/' + copy(FileName, 1, p - 1) + '.png', MemStream);
MemStream.Position := 0;
Png.LoadFromStream(MemStream);
Image1.Picture.Graphic := Png;
finally
Png.Free;
end;
finally
MemStream.Free;
end;
except on E:Exception do
begin
Caption := Caption + ' Error: ' + E.Message;
end;
end;
end;
FStep := FStep + 1;
end;
procedure TForm1.FormCreate(Sender: TObject);
var
MemStream: TMemoryStream;
i: integer;
begin
SVG2Image1.RenderOptions := [sroClippath, sroFilters];
FPath := 'https://dev.w3.org/SVG/profiles/1.1F2/test/';
Fsl := TStringList.Create;
MemStream := TMemoryStream.Create;
try
// Load the list of files in the SVG1.1 test suite
TSVGSaxParser.LoadFromInternet(FPath + '/svg/basic-files.txt', MemStream);
TSVGSaxParser.LoadFromInternet(FPath + '/svg/tiny-files.txt', MemStream);
TSVGSaxParser.LoadFromInternet(FPath + '/svg/full-files.txt', MemStream);
MemStream.Position := 0;
Fsl.LoadFromStream(MemStream);
// Delete the testfiles that are not supported
i := 0;
while i < Fsl.Count do
begin
// Note: not all test svg's will render correctly, filter out the
// svg groups that are not supported in any case.
if (Pos('animate-', Fsl[i])<>0)
or (Pos('interact-', Fsl[i])<>0)
or (Pos('script-', Fsl[i])<>0)
or (Pos('struct-dom-', Fsl[i])<>0)
or (Pos('text-dom-', Fsl[i])<>0)
or (Pos('text-tselect-', Fsl[i])<>0)
then
Fsl.Delete(i)
else
Inc(i);
end;
Fsl.Sort;
finally
MemStream.Free;
end;
FStep := 0;
Button1Click(Self);
end;
procedure TForm1.FormDestroy(Sender: TObject);
begin
Fsl.Free;
end;
The following example shows how add animation control to an application.
The application can Start/Stop and Pause/Unpause using checkboxes the animation.
If the animation is paused, you can scroll through the animation using the trackbar.
The animation time and frames per second are displayed in a label.
unit UnitAnimationControl;
{$IFDEF FPC}
{$MODE Delphi}
{$ENDIF}
interface
uses
{$IFnDEF FPC}
Winapi.Windows,
Winapi.Messages,
System.SysUtils,
System.Variants,
System.Classes,
Vcl.Graphics,
Vcl.Controls,
Vcl.Forms,
Vcl.Dialogs,
Vcl.StdCtrls,
Vcl.ComCtrls,
Vcl.ExtCtrls,
BVE.SVG2Control.VCL,
{$ELSE}
Windows,
Messages,
SysUtils,
Variants,
Classes,
Graphics,
Controls,
Forms,
Dialogs,
ExtCtrls,
StdCtrls,
ComCtrls,
BVE.SVG2Control.FPC,
{$ENDIF}
BVE.SVG2Doc;
type
TfrmAnimationControl = class(TForm)
Panel1: TPanel;
cbStart: TCheckBox;
cbPause: TCheckBox;
TrackBar1: TTrackBar;
Label1: TLabel;
SVG2AnimationTimer1: TSVG2AnimationTimer;
SVG2WinControl1: TSVG2WinControl;
procedure SVG2AnimationTimer1Sample(Sender: TObject);
procedure TrackBar1Change(Sender: TObject);
procedure cbPauseClick(Sender: TObject);
procedure cbStartClick(Sender: TObject);
private
{ Private declarations }
public
procedure UpdateControls;
end;
var
frmAnimationControl: TfrmAnimationControl;
implementation
{$IFnDEF FPC}
{$R *.dfm}
{$ELSE}
{$R *.lfm}
{$ENDIF}
procedure TfrmAnimationControl.cbPauseClick(Sender: TObject);
begin
SVG2AnimationTimer1.IsPaused := cbPause.Checked;
end;
procedure TfrmAnimationControl.cbStartClick(Sender: TObject);
begin
SVG2AnimationTimer1.IsStarted := cbStart.Checked;
end;
procedure TfrmAnimationControl.SVG2AnimationTimer1Sample(Sender:
TObject);
begin
UpdateControls;
end;
procedure TfrmAnimationControl.TrackBar1Change(Sender: TObject);
begin
if SVG2AnimationTimer1.IsPaused then
begin
SVG2WinControl1.AnimationTime := TrackBar1.Position;
UpdateControls;
end;
end;
procedure TfrmAnimationControl.UpdateControls;
begin
Label1.Caption := Format('Time: %4.1f FPS: %3.1f',
[SVG2WinControl1.AnimationTime / 1000,
SVG2AnimationTimer1.FPS]);
if not SVG2AnimationTimer1.IsPaused then
TrackBar1.Position := SVG2WinControl1.AnimationTime;
end;
end.
This example application first creates an SVG image based on the text that is entered in an edit box and the font that is selected with the font selection dialog. By pressing a button, this SVG image is copied to a new SVG image in which the text element is converted to path elements.
unit UnitTextToPath;
{$IFDEF FPC}
{$MODE Delphi}
{$ENDIF}
interface
uses
{$IFnDEF FPC}
Winapi.Windows,
Winapi.Messages,
System.SysUtils,
System.Variants,
System.Classes,
System.UITypes,
Vcl.Graphics,
Vcl.Controls,
Vcl.Forms,
Vcl.Dialogs,
Vcl.StdCtrls,
Vcl.ExtCtrls,
BVE.SVG2Control.VCL;
{$ELSE}
SysUtils,
Variants,
Classes,
Graphics,
Controls,
Forms,
Dialogs,
ExtCtrls,
StdCtrls,
BVE.SVG2Control.FPC;
{$ENDIF}
type
TfrmTextToPath = class(TForm)
Panel1: TPanel;
Label1: TLabel;
Edit1: TEdit;
Button1: TButton;
Button2: TButton;
Panel2: TPanel;
SVG2Control1: TSVG2Control;
Panel3: TPanel;
Splitter1: TSplitter;
Panel4: TPanel;
SVG2Control2: TSVG2Control;
Splitter2: TSplitter;
Splitter3: TSplitter;
Memo1: TMemo;
Memo2: TMemo;
FontDialog1: TFontDialog;
lFontAttributes: TLabel;
procedure Button2Click(Sender: TObject);
procedure Button1Click(Sender: TObject);
procedure FormCreate(Sender: TObject);
procedure Edit1Change(Sender: TObject);
private
public
procedure CreateInput;
procedure CreateOutput;
end;
var
frmTextToPath: TfrmTextToPath;
implementation
uses
BVE.SVG2Types;
{$IFnDEF FPC}
{$R *.dfm}
{$ELSE}
{$R *.lfm}
{$ENDIF}
const
svg_text =
'<svg version="1"
xmlns="http://www.w3.org/2000/svg" width="305" height="105">'
+ '<text x="20" y="50"
%s>%s</text>'
+ '</svg>';
{ TfrmTextToPath }
procedure TfrmTextToPath.Button1Click(Sender: TObject);
var
FontStyle, FontWeight: string;
begin
if FontDialog1.Execute then
begin
// Convert Font settings to SVG Font Settings
if fsBold in FontDialog1.Font.Style then
FontWeight := 'bold'
else
FontWeight := 'normal';
if fsItalic in FontDialog1.Font.Style then
FontStyle := 'italic'
else
FontStyle := 'normal';
lFontAttributes.Caption :=
Format('font-family="%s" font-size="%d"
font-style="%s" font-weight="%s"',
[FontDialog1.Font.Name,
FontDialog1.Font.Size, FontStyle, FontWeight]);
CreateInput;
end;
end;
procedure TfrmTextToPath.Button2Click(Sender: TObject);
begin
CreateOutput;
end;
procedure TfrmTextToPath.CreateInput;
begin
Memo1.Text := Format(svg_text, [lFontAttributes.Caption,
Edit1.Text]);
// By setting [sroTextToPath] in the render options, a group
element is
// created for every text element. For every glyph in the text, a
// corresponding path element is added to the group.
// The grouped path elments are not active, they only become
active if
// we copy the root to another root (see CreateOutput).
SVG2Control1.RenderOptions := [sroTextToPath];
// Here we assign the the SVG image text to the control, this
will trigger
// a parse and a render.
SVG2Control1.SVG.Assign(Memo1.Lines);
end;
procedure TfrmTextToPath.CreateOutput;
begin
// The moment we copy a root that is created with option
[sroTextToPath]
// to another root, the text elements are replaced by the
grouped path elements.
SVG2Control2.SVGRoot := SVG2Control1.SVGRoot.CreateCopy;
SVG2Control2.Repaint;
Memo2.Lines.Assign(SVG2Control2.SVGRoot.Doc.XML);
end;
procedure TfrmTextToPath.Edit1Change(Sender: TObject);
begin
CreateInput;
end;
procedure TfrmTextToPath.FormCreate(Sender: TObject);
begin
lFontAttributes.Caption := 'font-family="Times New Roman"
font-size="20"';
CreateInput;
end;
end.
The purpose of these viewer applications is to demonstrate the functionality of the SVG package but also to provide some coding examples for working with the SVG in application development.
The demo viewer is a viewer for SVG graphics and build with the VCL framework, so Windows only.
The demo viewer is a viewer for SVG graphics and build with the FMX framework, it compiles on all platforms.
It has more or less the same functionality as the VCL viewer, but additionally it also supports global scalling, with the slider on the right.
It is not unlikely that at some point you run into a bug. I spend a lot of time testing, but considering that the package supports 10 Delphi versions, the VCL, FMX and FPC Lazarus platform and possibly 4 operating systems, the number of test scenarios add up and some bugs may slip through.
If you find a bug you can send me an email at BVerhue@gmail.com and I will do my best to solve it.
In your bug report please name:
It is not guaranteed that I can solve everything, some render contexts are limited or do not support all functionality needed for rendering the full SVG specification. See sections "Render contexts" and "Text layouts" for known limitations.
With this new version I hope I made another step to a more complete and more useful SVG implementation for Delphi and FPC Lazarus. Of course adding SVG functionality is something I will keep on doing.
If you have any suggestions for the control, you can send it to me. I can't guaranty I will be able to implemented it, but I'll have a go. I am developing this control in my free time so I don't have an unlimited time for development.
See the website for updates and more examples
https://www.bverhue.nl/delphisvgBruno Verhue, Delft 2021
BVerhue@gmail.com
See the order page on the Delphi SVG site or see the License.txt that is included in the package.